619x
001997
21.10.2025

Vérification du verre selon la norme ASTM E1300-24 dans RFEM 6 : Guide complet

Découvrez comment RFEM 6 intègre la norme ASTM E1300-24 pour une vérification des panneaux en verre efficace et conforme aux normes. Ce guide complet couvre la sélection des matériaux, l’analyse des charges et les vérifications, afin d’assurer la sécurité et la performance des structures en verre. Cet article est idéal pour les ingénieurs cherchant à rationaliser leur processus de vérification du verre avec un logiciel MEF avancé.

En ingénierie structurelle, la conception avec le verre nécessite une compréhension approfondie de son comportement sous diverses conditions de charge. RFEM 6, la plateforme avancée d'analyse par éléments finis (FEA) de Dlubal Software, intègre des fonctionnalités de conception puissantes qui aident les ingénieurs à modéliser et analyser efficacement les panneaux en verre, assurant la conformité avec les dernières normes de l'industrie. L'une des normes clés prises en charge par RFEM 6 est l'ASTM E1300-24, qui régit la conception du verre utilisé dans les applications de construction. Cet article explore comment l'ASTM E1300-24 est intégré dans RFEM 6, couvrant son utilisation pour définir les panneaux en verre, appliquer des charges et effectuer des vérifications de conception critiques pour la résistance et l'aptitude au service.

Principales fonctionnalités de RFEM 6 pour la conception en verre

L'add-on de conception en verre dans RFEM 6 est un outil spécialisé qui fonctionne directement dans le programme, facilitant la modélisation, l'analyse et la conception de composants en verre. Cet add-on simplifie le processus de définition des types de verre monolithiques et laminés, offrant une flexibilité dans la sélection des matériaux et la configuration des couches. RFEM 6 garantit que chaque aspect de la conception, du comportement structurel à la conformité aux normes de l'industrie, est pris en compte.

Caractéristiques principales :

  • Bibliothèque de matériaux : RFEM 6 propose une bibliothèque complète de verres et de matériaux en feuille, avec la possibilité de définir des matériaux personnalisés, garantissant précision et flexibilité dans la modélisation de divers types de verre.
  • Modélisation du verre en couches : Le programme prend en charge la conception de verre laminé en utilisant la théorie du laminé, permettant des calculs précis de rigidité pour les panneaux composites constitués de plusieurs matériaux. Cette théorie prend en compte les propriétés individuelles de chaque couche, assurant des calculs précis de la rigidité pour l'ensemble du panneau.
  • Options de couplage au cisaillement : RFEM 6 permet aux ingénieurs de définir le comportement de couplage au cisaillement entre les couches de verre laminé, qu'il soit découplé ou couplé (rigide), en fonction des exigences du projet.
  • Résultats détaillés par couche : L'add-on de conception de verre de RFEM 6 fournit une analyse détaillée, couche par couche, des panneaux en verre laminé. Les ingénieurs peuvent explorer plus profondément le comportement structurel de chaque couche, aidant à identifier les points de défaillance potentiels et à optimiser la conception.
  • Nouvelles normes de conception : Avec l'introduction de la vérification de conception ASTM E1300 2024, RFEM 6 propose une approche plus détaillée et précise pour évaluer les surfaces vitrées, garantissant qu'elles répondent à des normes de sécurité et de performance plus élevées.

Intégration de l'ASTM E1300-24

L'une des caractéristiques remarquables de RFEM 6 est son intégration avec l'ASTM E1300-24, la norme industrielle pour la conception des panneaux en verre. Cette intégration simplifie le processus, aidant les ingénieurs à s'assurer que leurs panneaux en verre répondent aux critères de conception définis dans cette norme. Les vérifications de conception suivantes de l'ASTM E1300-24 sont intégrées directement dans RFEM 6 :

  • Combinaisons de charges ASCE 7 (Verre) : RFEM 6 génère automatiquement des combinaisons de charges qui incluent des facteurs de durée de charge, essentiels pour la conception de la résistance. Cela est conforme aux directives de l'ASCE 7, garantissant que tous les scénarios de charge potentiels pour les structures en verre sont correctement pris en compte.
  • Situation de conception IBC Table 1604.3 (Serviceabilité) : Le code IBC fournit des exigences spécifiques de serviceabilité pour les structures en verre. RFEM 6 intègre ces directives, évaluant la déflexion pour s'assurer que le panneau en verre respecte les limites de serviceabilité, garantissant qu'il fonctionne comme prévu sous des charges typiques.
  • Contrainte de traction maximale autorisée (Tables X6.1 et X6.2) : RFEM 6 calcule la contrainte de traction maximale autorisée pour le verre, en considérant des facteurs tels que le type de verre, la durée de la charge et la probabilité de rupture (Pb). Cela se fait en référence aux Tables X6.1 et X6.2 de l'ASTM E1300-24, assurant que le verre ne subit pas de contraintes excessives sous les conditions de charge prévues.
  • Contrainte maximale au bord (Vérification supplémentaire, Table X7.1) : RFEM 6 inclut une vérification de contrainte au bord pour des conditions spécifiques, telles qu'une durée de charge de 3 secondes et une probabilité de rupture (Pb) inférieure à 0,008. Cette vérification assure que les bords en verre peuvent supporter des charges concentrées. Le type de finition de bord (découpe nette, égrenée ou polie) peut être spécifié, ce qui affecte la contrainte de bord admissible. Cette vérification n'est pas disponible pour le verre trempé ou renforcé thermiquement avec des bords découpés nets.

En intégrant ces vérifications critiques dans RFEM 6, les ingénieurs peuvent garantir que leurs conceptions sont entièrement conformes à l'ASTM E1300-24, simplifiant le processus de conception et améliorant la fiabilité.

ASTM E1300-24 dans RFEM 6 : Considérations Pratiques

Création du Modèle de Panneau en Verre

Lors de la création d'un modèle de panneau en verre dans RFEM 6, l'ASTM E1300-24 joue un rôle important en guidant les hypothèses et les critères utilisés lors du processus de modélisation :

  • Attributions de matériaux : La bibliothèque de matériaux de RFEM 6 comprend des matériaux conformes aux exigences de l'ASTM E1300-24, garantissant que les types de verre sélectionnés respectent les limites de résistance définies par la norme.
  • Calcul de la raideur : Pour le verre laminé, le programme utilise la théorie du laminé pour calculer la raideur globale du panneau, en prenant en compte chaque couche individuelle. Les propriétés de raideur ainsi déterminées et utilisées dans l'analyse ultérieure sont affichées dans le programme comme montré dans l'image ci-dessous.

Charges et Cas de Charge

  • Cas de charge : RFEM 6 génère automatiquement des charges et des combinaisons de charges qui incluent les facteurs de durée de charge requis pour l'analyse de la résistance, conformément aux dispositions de l'ASCE 7 pour les structures en verre. Cela garantit que le verre est évalué sous une variété de conditions de charge, y compris le vent, les charges permanentes et les charges d'exploitation.
  • Considérations sur les contraintes au bord : Si la combinaison de charges implique une charge de vent ou toute charge d'une durée de 3 secondes, RFEM 6 inclut automatiquement une vérification de contrainte au bord conformément à la Table X7.1 de l'ASTM E1300-24.

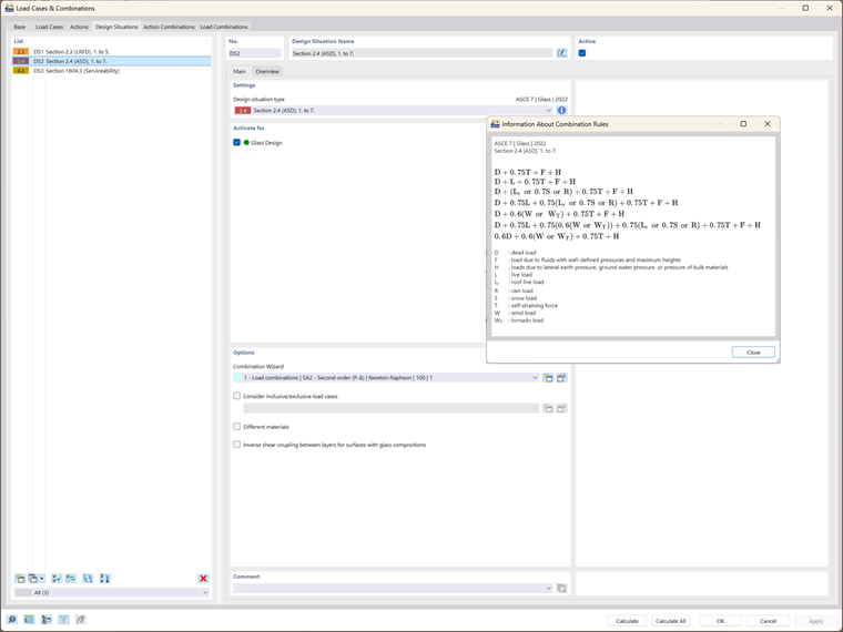
Situations de Conception et Combinaisons de Charges

L'intégration de l'ASTM E1300-24 est la plus évidente dans les combinaisons de charges et les situations de conception utilisées pour les vérifications de résistance et de serviceabilité :

  • Conception de la résistance : RFEM 6 génère automatiquement des combinaisons de charges basées sur les normes ASCE 7, prenant en compte les facteurs de durée de charge essentiels pour les structures en verre. Ces combinaisons sont intégrées dans les calculs de conception de résistance de l'ASTM E1300-24, assurant une évaluation précise des limites de contrainte de traction.
  • Conception de la serviceabilité : La situation de conception de la serviceabilité dans RFEM 6 utilise la Table IBC 1604.3 pour vérifier les déflexions, assurant qu'elles ne dépassent pas les limites maximales autorisées pour le verre, selon les directives de l'ASTM E1300-24.

Configurations de Conception de Verre : Vérifications Intégrées ASTM E1300-24

Une fois le modèle, les matériaux et les charges définis, l'étape suivante consiste à vérifier les configurations de conception de verre. RFEM 6 exécute un calcul complet qui intègre les vérifications de conception ASTM E1300-24 :

  • Résistance et contrainte au bord : RFEM 6 vérifie si le verre répond aux exigences de résistance en calculant la contrainte de traction maximale autorisée à l'aide des Tables X6.1 et X6.2 de l'ASTM E1300-24. Si la combinaison de charges inclut une charge de vent, le programme applique également une vérification de contrainte au bord conformément à la Table X7.1.
  • Serviceabilité : RFEM 6 évalue les limites de déflexion par rapport aux directives IBC et ASTM E1300-24, garantissant que le panneau en verre fonctionne comme prévu sous les charges de service.

Analyser les Résultats : Assurer la Conformité à l'ASTM E1300-24

Après avoir terminé les calculs, RFEM 6 présente les résultats de conception reflétant l'intégration de l'ASTM E1300-24 :

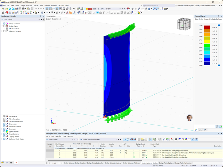
  • Ratios de conception : Les résultats incluent les ratios de conception pour la résistance et la serviceabilité, permettant aux utilisateurs d'évaluer si le panneau en verre respecte les normes de performance requises comme indiqué dans l'ASTM E1300-24. Pour toutes les vérifications de conception, des détails sont disponibles où vous pouvez voir l'intégration complète de la norme.
  • Répartition des contraintes : RFEM 6 fournit des représentations graphiques des contraintes de traction et au bord, permettant aux ingénieurs de confirmer visuellement que les contraintes sont dans les limites autorisées définies par la norme.

Conclusion

L’intégration de l’ASTM E1300-24 dans RFEM 6 fournit aux ingénieurs un outil puissant pour concevoir des panneaux en verre répondant aux normes de sécurité, de performance et de conformité. En automatisant les vérifications clés de conception, telles que les évaluations de contrainte de traction et au bord, RFEM 6 simplifie le processus de conception, garantissant que tous les aspects de la conception du verre — de la sélection des matériaux aux combinaisons de charges et vérifications de serviceabilité — sont entièrement alignés avec l'ASTM E1300-24. Cette intégration permet aux ingénieurs de créer des structures en verre fiables et conformes tout en améliorant l'efficacité et la précision de la conception.


Auteur

Elle est responsable de la création d'articles techniques et fournit un support technique aux clients de Dlubal Software.

Liens


;