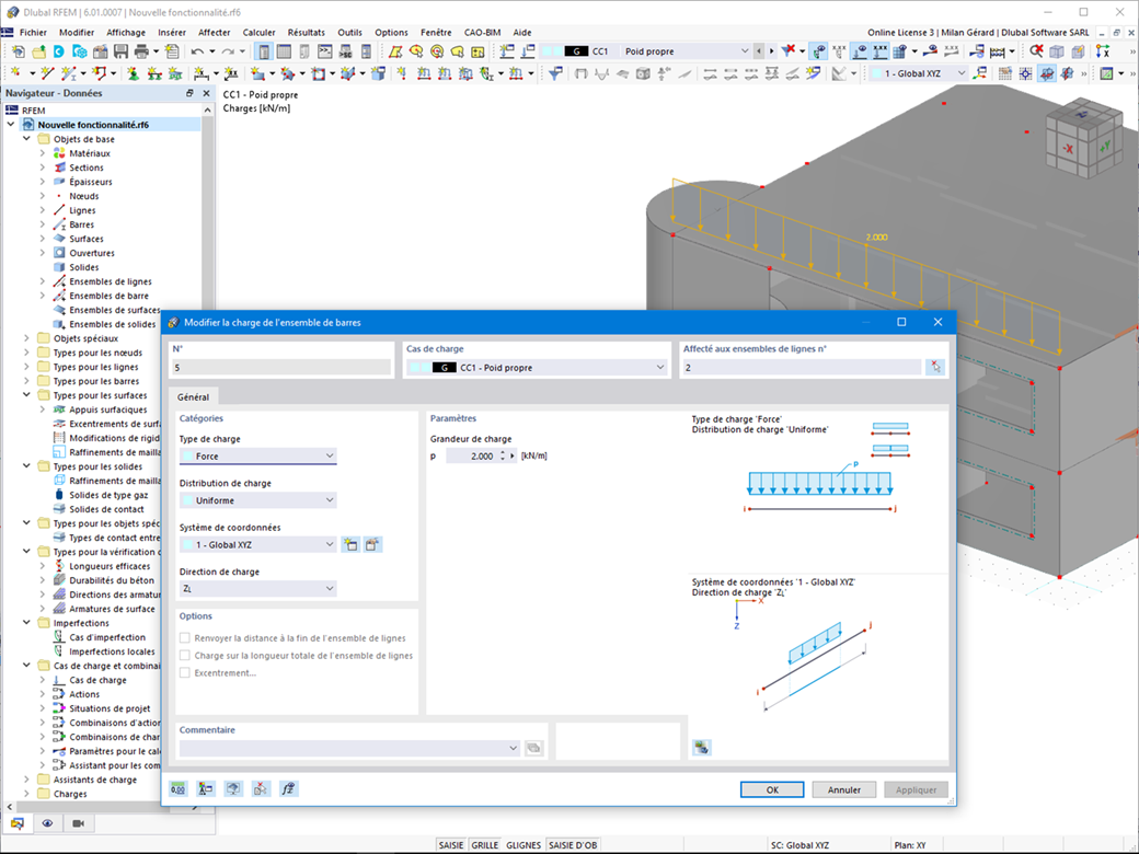
Vous avez maintenant de nouvelles options pour votre vérification : Avec l'implémentation des ensembles de lignes, de surfaces et de solides, de nouvelles options de charge ont été ajoutées pour charger ces ensembles. Essayez dès maintenant !
Inscrivez-vous à l’extranet Dlubal pour tirer le meilleur parti du logiciel et avoir un accès exclusif à vos données personnelles.
Inscrivez-vous à l’extranet Dlubal pour tirer le meilleur parti du logiciel et avoir un accès exclusif à vos données personnelles.
Inscrivez-vous à l’extranet Dlubal pour tirer le meilleur parti du logiciel et avoir un accès exclusif à vos données personnelles.
Vous avez maintenant de nouvelles options pour votre vérification : Avec l'implémentation des ensembles de lignes, de surfaces et de solides, de nouvelles options de charge ont été ajoutées pour charger ces ensembles. Essayez dès maintenant !