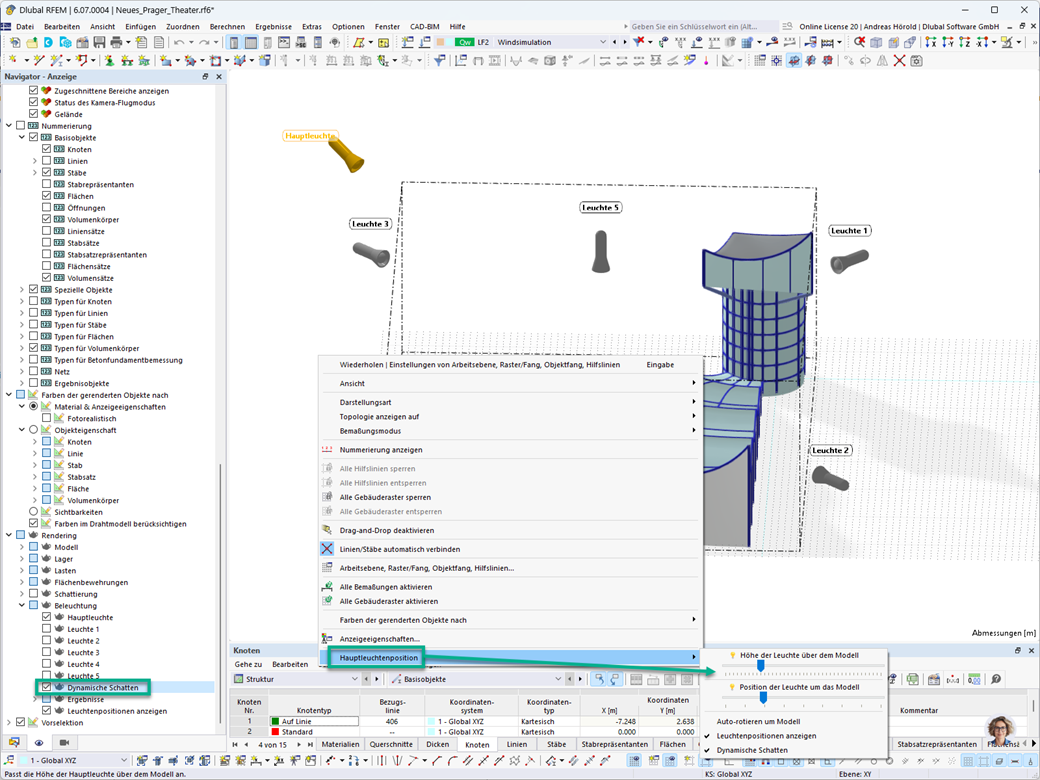
Vous pouvez ajouter des ombres dynamiques dans le mode de rendu. Dans le menu contextuel, vous pouvez modifier la position de l’éclairage principal à l’aide de curseurs.
Inscrivez-vous à l’Extranet Dlubal pour tirer le meilleur parti du logiciel et avoir un accès exclusif à vos données personnelles.
Inscrivez-vous à l’Extranet Dlubal pour tirer le meilleur parti du logiciel et avoir un accès exclusif à vos données personnelles.
Inscrivez-vous à l’Extranet Dlubal pour tirer le meilleur parti du logiciel et avoir un accès exclusif à vos données personnelles.