491x
002905
22.10.2024

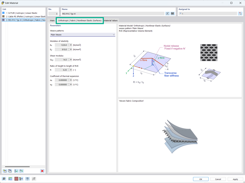
Comportement non linéaire du matériau | Orthotrope | Textile | Élastique non linéaire (surfaces)

Le modèle de matériau « Orthotrope | Textile | Élastique non linéaire (surfaces) » vous permet de définir des membranes en toile précontrainte à l’aide du modèle de volume élémentaire représentatif pour les microstructures (RVE).

La considération de la géométrie de la toile dans le modèle de microstructure permet de considérer un effet de déformation transversale correspondant pour toutes les conditions d’effort dans la membrane.



;