377x
001362
2025-08-20

Ponte integrale a Ludwigslust, Germania

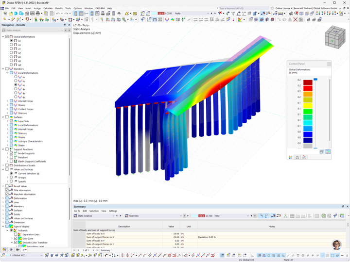
Nei pressi di Ludwigslust, in Germania, il nuovo ponte per uno dei binari della linea ferroviaria. A questo scopo, il cliente Dlubal Obermeyer Holding GmbH ha progettato un ponte integrale in calcestruzzo armato senza precompressione.

Il precedente ponte ad arco a campata singola sarà sostituito da una nuova costruzione. La nuova struttura in telaio di calcestruzzo armato non precompresso è stata commissionata dalla Deutsche Bahn. La piastra di impalcato è realizzata in calcestruzzo massiccio ed è monoliticamente incassata nei muri di spalla e nelle fondazioni profonde.

L'impalcato è costituito in altezza da elementi prefabbricati semi-finiti sui quali viene applicato un completamento in calcestruzzo gettato in opera. Inoltre, la nuova costruzione sostitutiva avrà anch'essa delle fondazioni profonde. Il cliente Dlubal, Obermeyer Holding GmbH, ha eseguito la progettazione dell'impalcato del ponte e delle fondazioni profonde utilizzando RFEM, nonché gli add-on Verifica calcestruzzo e Analisi delle fasi costruttive (CSA).

Posizione 19288 Ludwigslust
Germania
Committente
Progettazione strutturale


Specifiche del progetto

Dati modello

Numero di nodi 482
Numero di linee 488
Numero di aste 388
Numero di superfici 17
Numero di solidi 0
Numero di casi di carico 49
Nr. di combinazioni di carico 0
Nr. di combinazioni di risultati 0
Peso totale 1192,459 t
Dimensioni (metriche) 15.716 x 16.150 x 32.316 m
Dimensioni (imperiali) 51.56 x 52.99 x 106.02 feet

Hai delle domande?