377x
001362
2025-08-20

Most zintegrowany w Ludwigslust

W pobliżu Ludwigslust w Niemczech powstanie nowy most, po którym będą przebiegać tory kolejowe. W tym celu klient firmy Dlubal, Obermeyer Holding GmbH, obliczył zintegrowany most żelbetowy bez sprężenia.

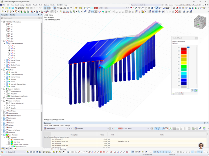
Dotychczasowy most jednoprzęsłowy z łukowym przęsłem ma ustąpić miejsca nowej konstrukcji. Nowa konstrukcja szkieletowa z żelbetu bez sprężania została zlecona przez Deutsche Bahn. Płyta pomostu składa się z żelbetu i jest monolitycznie zakotwiona w ścianach przyczółków oraz w głębokim fundamencie.

Pomost składa się z prefabrykatów o odpowiedniej wysokości, na które nakładany jest beton wylewany na miejscu. Nowa konstrukcja ma mieć również głęboki fundament. Klient Dlubal, firma Obermeyer Holding GmbH, przeprowadził obliczenia konstrukcji nośnej mostu i głębokiego fundamentu za pomocą RFEM oraz rozszerzeń Projektowanie konstrukcji betonowych i Analiza etapów budowy (CSA).

Miejsce Ludwigslust, Niemcy
Klient
Projekt konstrukcji


Specyfikacja projektu

Dane modelu

Liczba węzłów 482
Liczba linii 488
Liczba prętów 388
Liczba powierzchni 17
Ilość brył 0
Ilość przypadków obciążenia 49
Ilość KO 0
Liczba kombinacji wyników 0
Ciężar całkowity 1192,459 t
Wymiary (metryczne) 15,716 x 16,150 x 32,316 m
Wymiary (imperialne) 51.56 x 52.99 x 106.02 feet

Czy mają Państwo jakieś pytania?