1164x
002646
02.08.2023

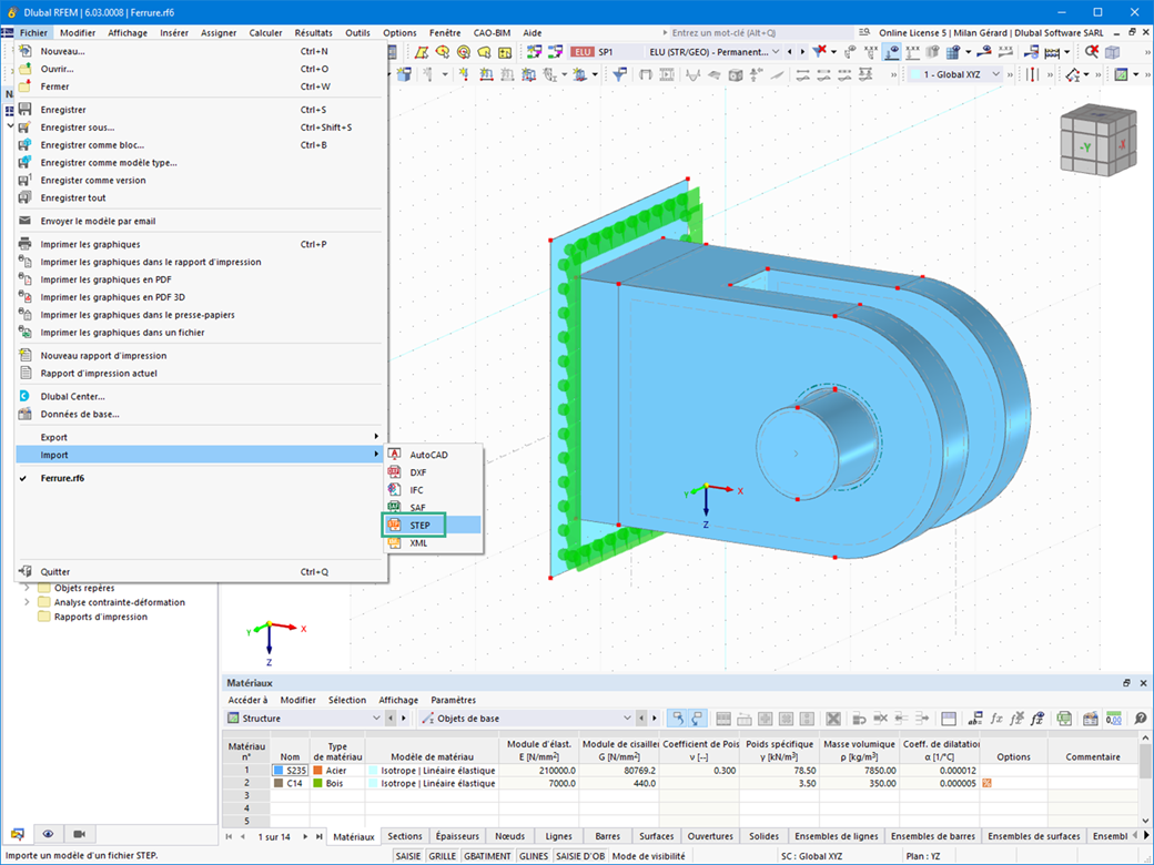
Interface STEP

Vous pouvez importer des fichiers STEP dans RFEM 6. Les données sont directement converties en données d'origine du modèle RFEM.

Le format STEP représente une interface standard générée par ISO (ISO 10303). Dans la description de la géométrie, toutes les formes pertinentes pour RFEM (modèles de ligne, de surface et de solide simple) peuvent être intégrées à l'aide des modèles de données de CAO.

Remarque : Ce format ne doit pas être confondu avec les interfaces DSTV, qui utilisent également l'extension de fichier *.stp.



;