1164x
002646
2023-08-02

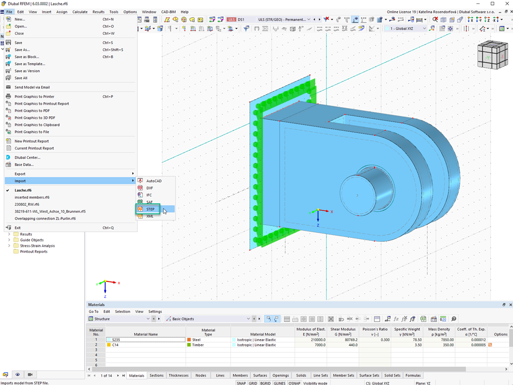
STEP Interface

You can import STEP files into RFEM 6. The data are directly converted into the native RFEM model data.

STEP is an interface standard initiated by ISO (ISO 10303). In the geometry description, all shapes relevant for RFEM (line, surface, and solid models) can be integrated by the CAD data models.

Note: This format is not to be confused with DSTV interfaces, which also use the file extension *.stp.



;