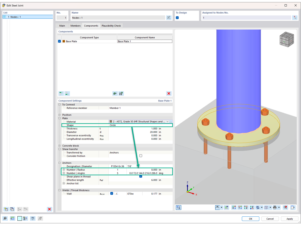
Le module complémentaire Assemblages acier permet de définir des dispositions circulaires pour les boulons ou les ancrages.
Définition des dispositions circulaires de boulons/ancrages
;
Inscrivez-vous à l’Extranet Dlubal pour tirer le meilleur parti du logiciel et avoir un accès exclusif à vos données personnelles.
Inscrivez-vous à l’Extranet Dlubal pour tirer le meilleur parti du logiciel et avoir un accès exclusif à vos données personnelles.
Inscrivez-vous à l’Extranet Dlubal pour tirer le meilleur parti du logiciel et avoir un accès exclusif à vos données personnelles.
Le module complémentaire Assemblages acier permet de définir des dispositions circulaires pour les boulons ou les ancrages.