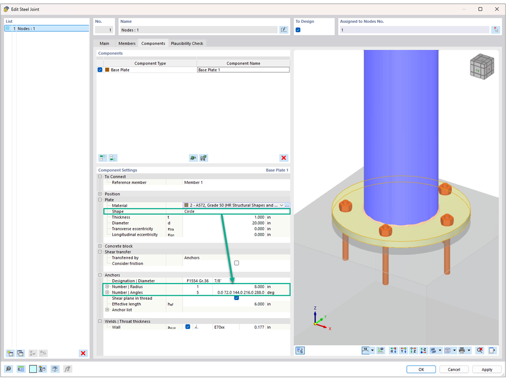
V addonu Ocelové přípoje můžete zadat kruhové uspořádání šroubů nebo kotev.
Zadání kruhového uspořádání šroubů nebo kotev
;
Zaregistrujte se do extranetu Dlubal, abyste získali většinu softwaru a měli exkluzivní přístup k vašim osobním údajům.
Zaregistrujte se do extranetu Dlubal, abyste získali většinu softwaru a měli exkluzivní přístup k vašim osobním údajům.
Zaregistrujte se do extranetu Dlubal, abyste získali většinu softwaru a měli exkluzivní přístup k vašim osobním údajům.
V addonu Ocelové přípoje můžete zadat kruhové uspořádání šroubů nebo kotev.