3743x
000581
20.08.2012

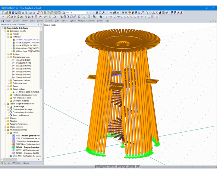
Tour d'observation du delta de la rivière Reuss à Seedorf, Suisse

Une extraordinaire tour permettant notamment l'observation des oiseaux a été construite dans les Alpes uranaises, en Suisse.

Les promeneurs peuvent ainsi admirer la vue sur le delta de la Reuss et observer les oiseaux nicheurs de la région depuis les quatre plates-formes de la tour.

Cette tour de 11,5 m de haut a été conçue par l'architecte Gion A. Caminada. La structure a été calculée par le client de Dlubal Software Pirmin Jung Engineers.

Calcul de structure et construction

Les poteaux circulaires en sapin ont été abattus et préparés à proximité du chantier.

Ils font environ 240 mm de diamètre et sont inclinés vers la toiture et la plate-forme d'observation, qu'ils soutiennent. La plate-forme est composée de planches de 80 mm d'épaisseur en porte-à-faux dans les quatre zones d'observation de la tour. Elle est directement fixée aux poteaux à l'aide de supports. Les chevrons sont supportés par les poteaux centraux et extérieurs.

La partie intérieure de la plate-forme repose sur anneau en acier suspendu à la toiture. L'escalier en colimaçon est également suspendu à cet anneau.

Tous les organes d'assemblage sont conçus de manière à pouvoir être remplacés facilement sans affecter le reste de la structure.

Contreventement

Outre les charges de vent, la tour doit également absorber les vibrations provoquées par la charge d'exploitation. Il était impossible d'ajouter des éléments de contreventement supplémentaires pour des raisons architecturales, les poteaux sont donc partiellement maintenus par l'anneau en acier de la toiture pour assurer la stabilisation horizontale de la structure. Le contreventement a ainsi été optimisé et adapté aux spécificités de la structure.

Calcul de structure
Construction
Architecture
Maître d'ouvrage


Spécifications du projet

Données de modèle

Nombre de nœuds 815
Nombre de barres 1149
Nombre de cas de charge 4
Nombre de combinaisons de charges 3
Poids total 19,620 t
Dimensions (métrique) 8,427 x 8,427 x 10,928 m
Dimensions (impériales) 27.65 x 27.65 x 35.85 feet
Version du logiciel 7.04.46

Avez-vous des questions ?