Community
    Connectez-vous à votre compte

    Inscrivez-vous à l’Extranet Dlubal pour tirer le meilleur parti du logiciel et avoir un accès exclusif à vos données personnelles.

    Créer un compte
    En vous connectant à votre compte Dlubal, vous acceptez les conditions générales de vente de Dlubal Software. Veuillez consulter notre Politique de confidentialité et notre Politique de cookies.
    0
    Boutique en ligne
    Contactez l'équipe commerciale
    Langue
    • Deutsch
    • English
    • Français
    • Español
    • Português
    • Italiano
    • Česky
    • Polski
    • Pусский
    • 中文(简体)
    • Secteurs d’activités
      • Structures en béton armé
      • Structures en béton précontraint
      • Structures acier
      • Structures en bois
      • Structures en maçonnerie
      • Structures en aluminium et légères
      • Bâtiments
      • Structures industrielles
      • Systèmes de canalisation
      • Construction de pont
      • Grues et ponts roulants
      • Tours et pylônes
      • Structures en verre
      • Structure en toile tendue et structure textile
      • Structures à câbles et à réseaux de câbles
      • Structures stratifiées et sandwich
      • Structures temporaires
      • Construction d’échafaudages et de rayonnages
      • Structures offshore
      • Silos et réservoirs de stockage
      • Installations d'exploitation des énergies renouvelables
      • Structures solaires et systèmes de montage
      • Construction navale et structures flottantes
      • Structures de convoyage
      • Structures de forage
      • Piscines et parcs aquatiques
      • Structures de conteneurs
      • Fondations sur pieux forés
      • Escaliers
      • Centrales électriques
      • Ingénierie hydraulique acier
      • Génie mécanique
      • Structures à coussins gonflables en ETFE
      Champs d'application
      • Ingénierie structurale
      • Analyse selon la méthode des éléments finis (MEF)
      • Simulation des flux de vent et génération des charges de vent
      • Analyse des contraintes
      • Analyse non linéaire
      • Analyse de stabilité
      • Analyse de flambement non linéaire
      • Analyse de la torsion de gauchissement
      • Analyses dynamiques et sismiques
      • Analyse dynamique non linéaire
      • Analyse pushover
      • Recherche de forme et patrons de coupe
      • Assemblages acier
      • Planification orientée BIM
      • Profilés formés à froid
      • Interaction sol-structure
      • Calcul de façades
      • Fondations et géotechnique
      • Phases de construction
      • Résistance au feu
      Normes
      • Eurocodes (EC)
      • Normes allemandes (DIN)
      • Normes britanniques (BS EN, BS)
      • Normes techniques de construction Italienne (NTC)
      • Normes américaines
      • Normes canadiennes (CSA)
      • Normes australiennes (AS)
      • Normes suisses (SIA)
      • Normes chinoises (GB, HK)
      • Normes indiennes (IS)
      • Normes mexicaines (RCDF, CFE Sismo 15)
      • Normes russes (SP)
      • Normes sud-africaines (SANS)
      • Normes brésiliennes (NBR)
      Services en ligne
      • Icône dans le menu supérieur de l’outil de géolocalisation Carte des charges de neige, des vitesses de vent et des charges sismiques
      • Icône Calcul dans le Cloud Calculs dans le Cloud
      • Icône Wiki calcul de structure Wiki du calcul de structure
      • Icône Propriétés de section des sections acier et bois Propriétés de sections en acier
      Ingénierie des structures pour systèmes solaires

      Dlubal Software vous aide à créer et à vérifier tout système de montage solaire. Travaillez efficacement avec des structures en acier, en aluminium et en béton dans un seul environnement.

      Explorer les outils
      Structures solaires Structures solaires | Version mobile
      API Dlubal

      Le nouveau service API Dlubal (gRPC) vous fournit une interface flexible pour le logiciel d'analyse structurelle basée sur Python et C#, avec un accès direct à l'ensemble de la gamme de produits Dlubal.

      Débuter avec l’API
      Arrière-plan pour la bannière du menu principal API Arrière-plan pour la bannière du menu principal API
    • Une icône RFEM 6 pour application de logiciel de calcul de structure. RFEM 6 Le seul logiciel MEF pour tous vos projets

      RFEM 6 constitue la base de la famille modulaire de programmes et sert à la définition de structures, de matériaux et d'actions pour des systèmes porteurs en plaques, voiles, coques et barres ainsi que pour des solides.

      En savoir plus
      Icône de changement de module complémentaire Modules complémentaires
      • Analyses supplémentaires
      • Analyse dynamique
      • Solutions spéciales
      • Vérification
      • Assemblages
      Icône RSTAB 9 sans bord RSTAB 9 Logiciel de structures filaires emblématique

      Grâce à RSTAB, l'ingénieur structure a accès à un logiciel de structures filaires 3D qui répond aux exigences du calcul de structure moderne et reflète l'état actuel des techniques de construction.

      En savoir plus
      Icône de changement de module complémentaire Modules complémentaires
      • Analyses supplémentaires
      • Analyse dynamique
      • Solutions spéciales
      • Vérification
      Icône RSECTION 1 sans bord RSECTION 1 Calculs de section utilisateurs

      RSECTION aide les ingénieurs en structure en déterminant les caractéristiques des sections transversales pour une grande variété de profils et permet une analyse de contrainte subséquente.

      En savoir plus
      Icône RWIND 3 sans bord RWIND 3 Logiciel CFD pour souffleries numériques

      RWIND 3 est une soufflerie numérique pour la simulation des flux de vent autour de toutes géométries de bâtiments et pour le calcul des charges de vent sur leurs surfaces.

      En savoir plus
      Icône API API Dlubal Votre porte vers la modélisation paramétrique et l’automatisation

      Le nouveau service API de Dlubal (gRPC) vous offre une interface flexible basée sur Python et C# pour le logiciel de calcul de structure, avec un accès direct à toute la gamme de produits Dlubal. Profitez d’une intégration transparente et puissante dans votre logiciel Dlubal – idéal pour la modélisation paramétrique et les tâches d’optimisation complexes.

      Découvrir l’API
      Documentation de l’API Documentation API
      • Index
      • Premiers pas
      • Applications
      • Objets de modèle
      • Abonnements & prix
      • Exemples
      Analyse aux éléments finis pour les assemblages en acier

      Concevez et analysez des connexions en acier en utilisant le CBFEM, conforme aux normes EN 1993‑1‑8 et AISC 360, entièrement intégré dans RFEM 6 pour des flux de travail structurels plus rapides et plus précis.

      En savoir plus
      Assemblages acier Assemblages en acier
      Outil de zone géographique

      Le service en ligne Dlubal fournit des cartes de zones pour la détermination rapide des charges de neige, des vitesses de vent et des données sismiques.

      Zones de charge
      Outil de visualisation de zone géographique affichant des cartes de neige, de vent et sismiques avec des illustrations pour les évaluations des charges environnementales. Illustration des cartes des zones géographiques de neige, de vent et sismiques sur une version mobile montrant différentes régions et données.
      Versions précédentes
    • Support technique
      • Foire aux Questions (FAQ)
      • Base de connaissance
      • Fonctionnalités de produit
      • Licences
      • Poser une question
      • Notre équipe de support
      • Soumettre une fonctionnalité ou une idée
      • Résolution des problèmes de licences et autorisations
      • Signaler un problème ou un bug
      • Mises à jour du logiciel
      • Problèmes de logiciel
      • Formules | Les mathématiques, c'est amusant !
      Formations
      • Premiers pas avec RFEM
      • Premiers pas avec RSTAB
      • Formation en ligne
      • Formation chez Dlubal
      • Catalogue de formation
      • Formation Intra-entreprises
      • Vidéos
      • Vidéos d’e-learning
      • Webinaires Dlubal
      • Cours en ligne
      Service
      • Support / service client gratuit
      • Extranet | Mon compte
      • Contrat de service
      • Outil de géolocalisation pour la détermination des charges
      • Mises à jour et mises à niveau
      • Versions antérieures des logiciels Dlubal
      Vente
      • Boutique en ligne
      • Notre équipe commerciale
      • Contacter notre équipe commerciale
      • Demander une démonstration de produit en ligne
      • Pourquoi choisir Dlubal Software ?
      Assistante IA
      • Mia - Votre assistante IA disponible 24 h/24
      • Découvrez votre assistante IA personnelle
      Support technique et services gratuits

      Besoin d'aide ? Accédez à des options d'assistance gratuites incluant une assistance IA 24h/24 et 7j/7, un support par email et des webinaires.

      En savoir plus
      Support et services gratuits Support et service gratuits
      Trouver rapidement des réponses

      Trouvez des réponses rapides aux questions courantes concernant Dlubal Software. Recherchez ou filtrez des centaines de FAQ pour résoudre les problèmes en un rien de temps.

      Voir la FAQ
      FAQ FAQ | Version mobile
    • Nouveautés
      • Actualités
      • Nouvelles fonctionnalités de produit
      • S’abonner à la newsletter
      • Nouveaux programmes
      • Blog Dlubal
      Formations
      • Formations en ligne
      • Formation individuelle
      Événements
      • Vue d'ensemble des événements Dlubal
      • Conférences et salons
      • Webinaires
      Maîtriser l’ingénierie avec les webinaires

      Rejoignez les leaders de l'industrie et explorez des solutions en génie structurel et logiciel. Améliorez vos compétences avec nos sessions en direct !

      Voir les prochains webinaires
      3D FEA Software RFEM 6 | First Steps Menu Image de bannière | Actualités webinaires | Version mobile
      Libérez le pouvoir de l’innovation

      Découvrez des outils et améliorations de pointe conçus pour optimiser votre flux de travail en ingénierie.

      Découvrir les nouvelles fonctionnalités
      Explore New Features Image de bandeau de menu | Nouveaux_FonctionnalitésProduit | Version mobile
    • Télécharger la version complète

      Souhaitez-vous essayer les logiciels performants de Dlubal Software ? C’est possible ! Grâce à la version d’essai complète gratuite de 90 jours, vous pouvez tester entièrement toutes nos solutions.

      Télécharger la version d’essai
      Espace gratuit Dlubal

      Dans l’espace gratuit de Dlubal, vous avez accès à des webinaires, des articles et des versions d’essai - et ce, sur une seul et même plateforme.

      En savoir plus
      Exemples
      • Modèles de calcul de structure à télécharger
      • Soumettre un modèle de calcul de structure
      • Exemples introductifs et tutoriels
      • Exemples de vérification
      • Vue d'ensemble des figures
      Documentation
      • Manuels en ligne
      • Manuels
      • Dépliants, brochures et certificats
      Références
      • Projets clients
      • Pourquoi soumettre un projet client ?
      • Comment soumettre un projet client ?
      • Soumettre un projet client
      Télécharger des modèles gratuits

      Explorez des milliers de modèles structurels prêts à l'emploi. Téléchargez-les, adaptez-les et utilisez-les comme modèles pour accélérer votre processus de conception.

      Découvrir les modèles
      Modèles de calcul de structure à télécharger Modèles gratuits à télécharger | Version mobile
      Espace Dlubal

      Obtenez de l'aide d'experts quand vous en avez besoin. Profitez de l'assistance IA gratuite, du support par email, des webinaires en direct et des services premium pour les utilisateurs du contrat de service Pro.

      Obtenir de l’assistance
      Support et services gratuits Support et services gratuits | Version mobile - Dlubal Software
    • E-learning
      • RFEM 6 pour débutants
      • RFEM 6 pour les étudiants
      • Programmation avec RFEM 6 et Python
      • RFEM 6 avec Rhino & Grasshopper
      • RFEM 5 pour débutants
      • Modélisation avec RFEM 5
      • Vidéos d'apprentissage pour les étudiants
      • Tutoriels sur les logiciels Dlubal
      • Les meilleurs trucs et astuces pour RFEM
      • Formations en ligne enregistrées
      • Webinaires enregistrés
      Étudiants et établissements scolaires
      • Logiciels de calcul de structure gratuits pour les étudiants
      • Demander ou renouveler la licence étudiante gratuite
      • Demander une licence enseignante gratuite
      • Soumettre un mémoire de fin d’études
      • Pourquoi soumettre votre projet de fin d’études ?
      • Projets de fin d’études avec les logiciels de calcul de structure Dlubal
      • Logiciels de calcul de structure gratuits pour les universités et centres de formation
      • Demander un pack éducation
      • Formation d’introduction gratuite pour les universités
      • Demander une date de formation
      Plateforme de connaissance
      • Premiers pas avec RFEM
      • Vidéos
      • Manuels en ligne
      • Wiki du calcul de structure
      • Base de connaissance
      • Foire aux Questions (FAQ)
      Infodivertissement
      • Podcast
      • Blog Dlubal
      • Introduction au calcul de structure
      Premiers pas avec RFEM 6

      Faites vos premiers pas avec RFEM 6 et découvrez à quelle vitesse vous pouvez modéliser et calculer. Personnalisez avec des modules complémentaires pour encore plus de possibilités.

      Premiers pas
      3D FEA Software RFEM 6 | First Steps Menu Image de bannière | Actualités webinaires | Version mobile
      Logiciel de calcul de structure gratuit pour les étudiants

      Des milliers d'étudiants dans le monde bénéficient déjà des logiciels Dlubal. Profitez d'un accès gratuit, de formations et du soutien d'experts tout au long de vos études.

      Obtenir une version gratuite
      Logiciel de calcul de structures gratuit pour les étudiants Logiciel de calcul de structures gratuit pour étudiants
    • À propos
      • Historique et chiffres
      • Philosophie de la société
      • Pourquoi choisir Dlubal Software ?
      • Comparaison de produits
      • Politique de qualité
      • Notre équipe
      Contact
      • Sites de Dlubal Software dans le monde
      • Revendeur Dlubal agréés
      Références
      • Retours d'expérience
      • Projets clients
      • Études de cas
      • Pourquoi soumettre un projet client ?
      • Exemples de vérification
      • Votre avis
      • Participation à des projets de recherche
      Nos clients

      Nous présentons nos clients qui réalisent leurs projets avec les logiciels Dlubal. Découvrez comment nos clients du monde entier mettent en œuvre des solutions innovantes dans le domaine de la construction et de l’ingénierie à l’aide d’outils avancés pour les analyses statiques et dynamiques.

      Voir nos clients
      Réussir ensemble

      Découvrez comment les ingénieurs de premier plan à travers le monde font confiance à nos solutions pour élever leurs projets avec nous.

      Voir nos clients
      See Our Customers Image de bannière du menu | Entreprise_NosClients_Mobile
      Rencontrez les experts

      Nos ingénieurs dédiés sont là pour vous aider avec la modélisation, la conception et les défis techniques—à tout moment, n'importe où.

      Contacter le support
      Our Team Image de bannière de menu | Société_Notre équipe | Version mobile
    • Carrière
      • Offres d’emploi
      • Équipes
      • Blog des collègues
      • Informations
      Offres d’emploi
      • Toutes les offres d’emploi
      • Développement de produit
      • Support client
      • Vente
      • Marketing
      • Développement logiciel
      • Administration
      • Stagiaires
      • Autres
      Équipes
      • Développement de produits
      • Support client
      • Ventes
      • Marketing
      • Développement de logiciels
      • Administration
      Pourquoi choisir Dlubal ?
      • Culture d’entreprise
      • Avantages pour les employés
      Construisez votre avenir avec nous

      Découvrez comment notre équipe façonne l'avenir de l'ingénierie. Expérimentez l'innovation, la croissance et des défis passionnants.

      Carrière chez Dlubal Image de bannière de menu | Carrière chez Dlubal Mobile
      Trouvez l’emploi de vos rêves

      Rejoignez un leader mondial des logiciels d'ingénierie et faites passer votre carrière à un niveau supérieur.

      Découvrir les offres d’emploi
      All Open Positions Image de menu | Postes vacants sur mobile
    • Boutique en ligne
    Produits principaux
    Une icône RFEM 6 pour application de logiciel de calcul de structure.
    RFEM 6
    Icône RSTAB 9 sans bord
    RSTAB 9
    Icône RWIND 3 sans bord
    RWIND 3
    Icône RSECTION 1 sans bord
    RSECTION
    Services en ligne
    Icône de l’outil Geo-Zone Tool
    Outil de géolocalisation
    Propriétés de section
    Propriétés de section
    Icône API
    API
    Icône « Calcul dans le Cloud »
    Calcul dans le Cloud
    Modèles téléchargeables
    Télécharger le modèle
    Icône Communauté Dlubal
    Communauté Dlubal
    Icône Articles de la base de connaissances
    Base de connaissances
    Webinaires en ligne
    Webinaires
    Connectez-vous à votre compte

    Inscrivez-vous à l’Extranet Dlubal pour tirer le meilleur parti du logiciel et avoir un accès exclusif à vos données personnelles.

    Se connecter Créer un compte
    Essai gratuit de 90 jours
    Connectez-vous à votre compte

    Inscrivez-vous à l’Extranet Dlubal pour tirer le meilleur parti du logiciel et avoir un accès exclusif à vos données personnelles.

    Se connecter Créer un compte
    • Produits
    • Analyse aux éléments finis (AEF)
    • Modules complémentaires pour RFEM 6
    • Assemblages
    • Assemblages acier
    • Fonctionnalités
    Icône pour RFEM 6 | Dlubal Software Module complémentaire « Assemblages acier »
    Manuels en ligne
    • Manuel d'utilisation | Assemblages acier
    • Tutoriel pour RFEM 6
    • RFEM 6 / RSTAB 9 | Vos premiers pas
    }
    calculator icon
    Nos prix
    Assemblages acier – Fonctionnalités
    • Module complémentaire pour RFEM 6
    • Assemblages

    Assemblages acier – Fonctionnalités

    Le module complémentaire Assemblages acier pour RFEM vous permet d'analyser les assemblages acier à l'aide d'un modèle EF. La modélisation s'exécute de manière entièrement automatique en arrière-plan et peut être contrôlée via la saisie simple et familière des composants. Les charges déterminées sur le modèle d'analyse aux éléments finis sont ensuite utilisées pour l'analyse des composants selon l'AISC 360-16 (norme américaine) et l'EN 1993-1-8 (y compris les annexes nationales).

    Assemblages acier pour RFEM 6
    Subnavigation
    01
    Aperçu
    02
    CBFEM
    03
    Fonctionnalités
    04
    Résultats
    05
    Normes
    06
    Exemples

    Fonctionnalités du module complémentaire « Assemblages acier »

    Nombre total d'articles : 22
    Add-on « Assemblages en acier » | DlubalSoftware
    • Général
    • Assemblages acier pour RFEM 6
    • Structures en acier
      • Connexions métalliques
      • Eurocode 3

    Fonctionnalités en résumé

    • Génération automatique de modèles d'analyse EF : Le module complémentaire crée automatiquement un modèle aux éléments finis (EF) de l'assemblage acier en arrière-plan.
    • Considération de tous les efforts internes : Le calcul et les vérifications incluent tous les efforts internes (N, Vy, Vz, My, Mz, MT) et ne sont pas limités aux charges planes.
    • Transfert de charge automatique : Toutes les combinaisons de charges sont automatiquement transférées vers le modèle d'analyse EF de l'assemblage. Les charges sont transférées directement depuis RFEM, ce qui permet d'éviter une entrée manuelle des données.
    • Modélisation efficace : Le module complémentaire vous fait gagner du temps lors de la modélisation de situations d'assemblage complexes. Le modèle d'analyse EF créé peut également être enregistré et utilisé pour vos propres analyses détaillées.
    • Bibliothèque extensible : Une bibliothèque complète et extensible avec des modèles d'assemblages acier prédéfinis est disponible.
    • Large application : le module complémentaire est adapté aux assemblages de tous types et de formes, compatibles avec presque toutes les sections laminées, soudées, composées et à parois minces.
    Fonctionnalité 002855 | Bibliothèque des assemblages dans le Dlubal Center
    • Général
    • Assemblages acier pour RFEM 6
    • Connexions métalliques

    Bibliothèque d’assemblages dans le Dlubal Center

    Le Dlubal Center comporte désormais une bibliothèque d’assemblages complète pour le module complémentaire Assemblages acier.

    Cette bibliothèque est accessible directement à partir du module complémentaire pour assigner les assemblages prédéfinis aux nœuds correspondants. Vous pouvez également enregistrer les assemblages définis par l’utilisateur dans la bibliothèque du Dlubal Center.

    • Accéder à la vidéo explicative
    Composant « Plaque d’assise »
    • Général
    • Assemblages acier pour RFEM 6
    • Structures en acier
      • Connexions métalliques

    NOUVEAUTÉ : Composant « Plaque d’assise » pour les assemblages de bloc de fondation

    Le composant « Plaque d’assise » permet de vérifier des assemblages avec une platine et des ancrages noyés dans la fondation. Les plaques, les cordons de soudures, les ancrages et l’interaction acier-béton sont analysés.

    Message d'erreur lors de la vérification de l'assemblage | Assemblages acier pour RFEM 6
    • Visionneuse 3D
    • Visionneuse 3D | Babylon
    • Réalité virtuelle
    Contrôle de plausibilité | Assemblages acier pour RFEM 6
    • Visionneuse 3D
    • Visionneuse 3D | Babylon
    • Réalité virtuelle
    • Conception
    • Assemblages acier pour RFEM 6
    • RFEM 6
      • Structures en acier
      • Connexions métalliques
      • Eurocode 3

    Contrôle de plausibilité et analyse de collisions de l'assemblage

    • Parallèlement à l'entrée, un contrôle de plausibilité est effectué par le programme pour détecter rapidement les entrées manquantes ou les collisions.
    • En cas d'erreur, un message d'erreur décrivant le problème apparaît.
    Cas de charge et combinaisons
    • Conception
    • Assemblages acier pour RFEM 6
    • RFEM 6
      • Structures en acier
      • Connexions métalliques
      • Eurocode 3

    Situations de projet pour les assemblages acier

    • La vérification des composants d’assemblage est effectuée selon l’AISC 360-16 et l’Eurocode EN 1993-1-8.
    • Après avoir activé le module complémentaire, les situations de projet pour les assemblages acier doivent être activées dans la boîte de dialogue « Cas de charge et combinaisons ».
    • Le module complémentaire « Stabilité de la structure » est requis pour l’analyse de stabilité des assemblages (flambement).
    • Le calcul peut être lancé via le tableau ou via l'icône dans la barre supérieure
    Your browser does not support the video tag.
    • Visionneuse 3D
    • Visionneuse 3D | Babylon
    • Réalité virtuelle
    Assemblage acier, résultats
    • Visionneuse 3D
    • Visionneuse 3D | Babylon
    • Réalité virtuelle
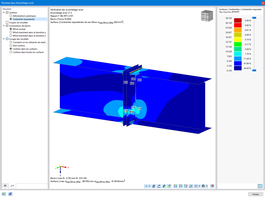
    Résultats dans Assemblages acier
    • Visionneuse 3D
    • Visionneuse 3D | Babylon
    • Réalité virtuelle
    • Calcul
    • Assemblages acier pour RFEM 6
    • Structures en acier
      • Connexions métalliques
      • Eurocode 3

    Vérification selon l'EN 1993-1-8 et l'AISC 360

    Le programme vous assiste : Il détermine les efforts sur les boulons à partir du modèle EF et les évalue automatiquement. Le module complémentaire permet d'effectuer des vérifications de la résistance des boulons pour des cas de rupture tels que la traction, le cisaillement, l'appui de trou et le poinçonnement selon la norme et affiche clairement tous les coefficients requis.

    Souhaitez-vous effectuer un calcul de soudure ? Les soudures sont modélisées comme des éléments de surface élastiques-plastiques et leurs contraintes sont lues à partir du modèle de calcul aux éléments finis. Le critère de plasticité est défini pour représenter la rupture selon l'AISC J2-4, J2-5 (résistance des soudures) et J2-2 (résistance du métal de base). La vérification peut être effectuée avec les coefficients partiels de sécurité de l’Annexe Nationale sélectionnée de l’EN 1993-1-8.

    Les plaques de l'assemblage sont calculées de manière plastique en comparant la déformation plastique existante avec la déformation plastique admissible. Le paramètre par défaut est 5 % selon l'Annexe C de l'EN 1993-1-5, mais peut être ajusté par des spécifications définies par l'utilisateur et 5 % pour l'AISC 360.

    Fonctionnalité 002639 | Calcul de la rigidité initiale Sj,ini
    • Général
    • RFEM 6
    • Assemblages acier pour RFEM 6
      • Connexions métalliques
      • Eurocode 3
      • ANSI/AISC 360

    Calculer la rigidité initiale Sj,ini et la transférer automatiquement dans la structure entière

    La rigidité initiale Sj,ini est un paramètre déterminant pour évaluer si un assemblage peut être caractérisé comme rigide, semi-rigide ou articulé.

    Le module complémentaire « Assemblages acier » permet de calculer les rigidités initiales Sj,ini selon l’Eurocode (EN 1993-1-8, 5.2.2) et l’AISC (AISC 360-16, E3.4) relative aux efforts internes N, My et/ou Mz.

    Le transfert automatique des rigidités initiales permet un transfert direct des raideurs d’articulation de barre dans RFEM. La structure entière est ensuite recalculée et les efforts internes résultants sont automatiquement adoptés comme charges dans le calcul et la vérification des modèles d’assemblage.

    Ce processus d’itération automatisé supprime le besoin d’exporter et d’importer manuellement les données, ce qui réduit le temps de travail et minimise les sources d’erreur potentielles.

    Vidéo explicative : Calcul de la rigidité initiale Sj,ini
    Fonctionnalité 002584 | Vérification des assemblages en acier pour les sections mixtes et à parois minces
    • Général
    • RFEM 6
    • Assemblages acier pour RFEM 6
      • Structures en acier
      • Connexions métalliques
      • Eurocode 3
      • ANSI/AISC 360

    Vérification des assemblages en acier pour les profilés reconstitués et à parois minces

    Le module complémentaire Assemblages acier permet de calculer des assemblages de barres avec des sections composées. De plus, vous pouvez effectuer des vérifications d'assemblage pour presque toutes les sections à parois minces dans la bibliothèque de RFEM.

    Accéder à la vidéo explicative
    Fonctionnalité 002578 | Modèle de matériau plastique pour la vérification des soudures
    • Général
    • RFEM 6
    • Assemblages acier pour RFEM 6
      • Connexions métalliques
      • Eurocode 3

    Modèle de matériau plastique pour la vérification des soudures

    Ici, la vérification des soudures devient un jeu d'enfant. Avec le modèle de matériau spécialement développé « Orthotrope | Plastique | Soudure (surfaces) » vous pouvez calculer plastiquement toutes les composantes de contrainte. La contrainte τperpendiculaire est également considérée plastiquement.

    L'utilisation de ce modèle de matériau vous permet de vérifier des soudures de manière réaliste et efficace.

    Vidéo explicative
    Fonctionnalité 002561 | Composant plaque de connexion
    • Général
    • RFEM 6
    • Assemblages acier pour RFEM 6
      • Structures en acier
      • Eurocode 3

    Composant « Plaque de connexion »

    Avec le composant « Plaque de connexion », vous pouvez créer automatiquement un nouveau gousset dans le module complémentaire Assemblages acier. Cela permet d'économiser des composants séparés. Les autres éléments, tels que la platine en tête et la ferrure, sont automatiquement pris en compte avec leurs dimensions.

    Accéder à la vidéo explicative
    Fonctionnalité 002629 | Composant « Éditeur de barre »
    • Général
    • RFEM 6
    • Assemblages acier pour RFEM 6
      • Structures en acier
      • Connexions métalliques

    Composant « Éditeur de barres »

    Le composant « Éditeur de barres » vous permet de modifier une ou plusieurs plaques de barres dans le module complémentaire Assemblages acier.

    Vous pouvez utiliser un chanfrein, une entaille, un arrondi et une ouverture avec plusieurs formes. Vous pouvez utiliser les deux opérations « Entaille » et « Chanfrein » pour plusieurs plaques de barre.

    De cette manière, vous pouvez par exemple entailler les semelles des sections en I (voir l’image).

    Accéder à la vidéo explicative
    Fonctionnalité 002559 | Résistance au cisaillement des boulons
    • Général
    • RFEM 6
    • Assemblages acier pour RFEM 6
      • Structures en acier
      • Eurocode 3

    Résistance au cisaillement des boulons

    Pour déterminer la résistance au cisaillement des boulons, vous pouvez spécifier si la tige ou le filetage se trouve dans l'assemblage de cisaillement à l'aide du module complémentaire Assemblages acier.

    Accéder à la vidéo explicative
    Fonctionnalité 002560 | Matériau de soudure
    • Général
    • RFEM 6
    • Assemblages acier pour RFEM 6
      • Structures en acier
      • Eurocode 3

    Matériau de la soudure

    Si un cordon de soudure relie deux plaques avec des matériaux différents, vous pouvez sélectionner le matériau qui doit être utilisé pour le cordon de soudure depuis une liste déroulante du module complémentaire Assemblages acier.

    Accéder à la vidéo explicative
    Assemblage avec des profilés creux rectangulaires
    • Visionneuse 3D
    • Visionneuse 3D | Babylon
    • Réalité virtuelle
    • Général
    • RFEM 6
    • Assemblages acier pour RFEM 6
      • Structures en acier
      • Connexions métalliques
      • Eurocode 3

    Assemblage de sections creuses rectangulaires

    Dans le cas de sections rectangulaires, vous pouvez généralement réaliser un assemblage direct au moyen de soudures. Cependant, vous pouvez également les assembler à d'autres sections de la même manière. De plus, d'autres composants tels que les platines d'about vous aident à assembler des sections rectangulaires à d'autres composants.

    Fonctionnalité 002820 | Déformation plastique limite pour les cordons de soudure
    • Général
    • Assemblages acier pour RFEM 6
    • Structures en acier
      • Connexions métalliques

    Déformation plastique limite pour les cordons de soudure

    Dans la configuration pour l’ELU de la vérification des assemblages acier, vous avez la possibilité de modifier la déformation plastique ultime des cordons de soudures.

    Fonctionnalité 002831 | Patron de nervure
    • Général
    • Assemblages acier pour RFEM 6
    • Connexions métalliques

    Patron de nervure

    Le module complémentaire Assemblages acier permet de définir plusieurs raidisseurs à la fois sur une barre ou une plaque. La distribution peut être effectuée selon un motif orthogonal et polaire.

    • Accéder à la vidéo explicative
    Fonctionnalité 002841 | Composant « Tronçon »
    • Général
    • Assemblages acier pour RFEM 6
    • Connexions métalliques

    Composant « Tronçon »

    Le module complémentaire Assemblages acier comporte désormais le composant « Tronçon ». Ce composant vous permet d’allonger une barre et de l’assembler à un composant de référence à l’aide d’une autre barre (tronçon).

    Fonctionnalité 002851 | Positionnement relatif des objets
    • Général
    • Assemblages acier pour RFEM 6
    • Connexions métalliques

    Positionnement relatif des objets

    Dans le module complémentaire Assemblages acier, vous pouvez disposer les objets avec une référence relative aux autres objets.

    Fonctionnalité 002858 | Composant « Blech » avec géométrie polygonale
    • Général
    • Assemblages acier pour RFEM 6
    • Connexions métalliques

    Composant « Plaque » avec forme géométrique polygonale

    Le module complémentaire Assemblages acier permet désormais de disposer les plaques avec différentes formes géométriques. Pour cela, les formes « Rectangle » et « Cercle », ainsi que « Polygone » sont disponibles. La forme polygonale est alors définie par l’entrée de coordonnées par des points.

    • Accéder à la vidéo explicative
    Fonctionnalité 002864 | Composant « Contact entre surfaces »
    • Général
    • Assemblages acier pour RFEM 6
    • Connexions métalliques

    Composant « Contact »

    Le composant « Contact » vous permet de considérer le contact de pression entre deux plaques/plaques de barre parallèles dans le module complémentaire Assemblages acier. Vous pouvez alors considérer la friction entre les surfaces.

    Un contact peut également être défini entre une ligne et une surface, ou entre deux lignes.

    Fonctionnalité 002875 | Vérification des assemblages acier avec les types de barre « Poutre résultante » et « Modèle surfacique »
    • Général
    • Assemblages acier pour RFEM 6
    • Connexions métalliques

    Vérification des assemblages acier avec les types de barre « Poutre résultante » et « Modèle surfacique »

    Dans le module complémentaire Assemblages acier, vous pouvez utiliser non seulement les types de barre habituels (poutre, treillis, etc.), mais également les types de barre « Poutre résultante » et « Modèle surfacique ». Une section appropriée doit être sélectionnée pour la poutre résultante et les ouvertures dans les barres de type « Modèle surfacique » peuvent être définies à l’aide de l’éditeur de barres.

    • Accéder à la vidéo explicative
    • Invitation à une démonstration en ligne de produit mettant en avant des fonctionnalités avancées du logiciel
      Demander une démonstration de produit en ligne

      Découvrez Dlubal en direct et organisez une démonstration de produit en ligne !

    • Bannière promotionnelle invitant à s’inscrire à l’essai gratuit de 90 jours des produits Dlubal.
      Version complète gratuite pendant 90 jours

      La manière la plus efficace de découvrir le logiciel Dlubal est de l'essayer vous-même.

    • Contactez notre équipe commerciale pour bénéficier d’un soutien d’expert sur les solutions logicielles avancées.
      Contacter l’équipe commerciale

      Nous sommes là pour vous !

    Boutique en ligne

    Configurez votre propre package de logiciels et trouvez les prix en ligne !

    • Famille de programmes RFEM 6
    • Famille de programmes RSTAB 9
    Vers la boutique en ligne

    Calculez votre prix

    2 970,00 USD
    +110,00 USD
    Assemblages acier pour RFEM 6
    Montant total 3 080,00 USD

    Premiers pas avec RFEM 6

    Vous n'avez pas encore travaillé avec RFEM ou très peu ? Voici des conseils et astuces utiles pour vous familiariser avec les logiciels Dlubal.

    En savoir plus
    Premiers pas dans l’interface RFEM 6 avec menus et barres d’outils reconnaissables Capture d’écran montrant l’interface graphique initiale de RFEM 6 avec les options de configuration

    Modèles de calcul de structure à télécharger

    Parcourez une vaste gamme de modèles pour le calcul de structures avec RFEM, RSTAB, RSECTION et RWIND. Parfait pour l’entrainement ou comme source d’inspiration pour vos projets.

    Télécharger les modèles
    Modèles techniques téléchargeables pour des analyses d’ingénierie précises Vue mobile affichant des modèles de calcul téléchargeables avec vignettes et étiquettes visibles
    Logiciels de calcul de structures
    Dlubal Software SARL

    32, rue de Cambrai
    75019 Paris
    France

    +33 9 80 40 58 20 [email protected]
    Dlubal Software GmbH

    Am Zellweg 2
    93464 Tiefenbach
    Allemagne

    +49 9673 9203-0 [email protected]
    Solutions
    • Structures en béton armé
    • Structures acier
    • Structures en bois
    • Assemblages acier
    Produits
    • RFEM 6
    • RSTAB 9
    • RSECTION 1
    • RWIND 3
    Support technique
    • Foire aux Questions (FAQ)
    • Poser une question
    • Carte des charges de neige, des vitesses de vent et des charges sismiques
    • Contacter notre équipe commerciale
    Actualités
    • S’abonner à la newsletter
    • Actualités
    • Vue d'ensemble des événements Dlubal
    • Formations en ligne
    Ressources
    • Télécharger la version d’essai complète
    • Soumettre un projet client
    • Projets clients
    • Manuels en ligne
    Rejoindre l'équipe Dlubal
    Communauté Dlubal YouTube Facebook Pinterest TikTok Instagram
    © 2001-2026 Dlubal Software GmbH | Tous droits réservés
    Mentions légales
    À propos
    Plan du site
    Langue
    • Deutsch
    • English
    • Français
    • Español
    • Português
    • Italiano
    • Česky
    • Polski
    • Pусский
    • 中文(简体)