Community
    Zaloguj się na swoje konto

    Zarejestruj się w Extranecie Dlubal, aby maksymalnie wykorzystać możliwości oprogramowania oraz mieć ekskluzywny dostęp do swoich danych osobowych.

    Utwórz konto
    Logując się, wyrażasz zgodę na Warunki użytkowania firmy Dlubal. Zapoznaj się z naszą Polityką prywatności, naszą Informacją o plikach cookie.
    0
    Sklep internetowy
    Kontakt z zespołem sprzedaży
    Język
    • Deutsch
    • English
    • Français
    • Español
    • Português
    • Italiano
    • Česky
    • Polski
    • Pусский
    • 中文(简体)
    • Branże
      • Konstrukcje żelbetowe
      • Konstrukcje z betonu sprężonego
      • Konstrukcje stalowe
      • Konstrukcje drewniane
      • Konstrukcje murowe
      • Lekkie konstrukcje aluminiowe
      • Budynki
      • Konstrukcje przemysłowe
      • Rurociągi
      • Konstrukcje mostów
      • Suwnice i belki podsuwnicowe
      • Kratowe konstrukcje wsporcze
      • Konstrukcje szklane
      • Rozciągane konstrukcje membranowe
      • Konstrukcje linowe i kablowe
      • Konstrukcje warstwowe i typu sandwich
      • Konstrukcje tymczasowe
      • Rusztowania i konstrukcje stelażowe
      • Konstrukcje offshore
      • Silosy i zbiorniki
      • Konstrukcje dla energii odnawialnej
      • Konstrukcje pod panele fotowoltaiczne i systemy montażowe
      • Przemysł stoczniowy
      • Przenośniki taśmowe
      • Konstrukcje wiertnicze
      • Baseny i parki wodne
      • Konstrukcje kontenerowe
      • Fundamenty z pali wierconych
      • Konstrukcje schodów
      • Elektrownie
      • Inżynieria hydrotechniczna
      • Inżynieria mechaniczna
      • Konstrukcje Pneu
      Obszary zastosowania
      • Inżynieria konstrukcyjna
      • Analiza metodą elementów skończonych (MES)
      • Symulacja przepływu wiatru i generowanie obciążenia wiatrem
      • Analiza naprężeń
      • Analiza nieliniowa
      • Analiza stateczności
      • Nieliniowa analiza wyboczenia
      • Analiza skręcania skrępowanego
      • Analiza sejsmiczna i dynamiczna
      • Nieliniowa analiza dynamiczna
      • Analiza pushover
      • Form-Finding i szablony cięcia
      • Połączenia stalowe
      • Modelowanie Informacji o Budynku (BIM)
      • Profile formowane na zimno
      • Interakcja grunt-konstrukcja
      • Analiza konstrukcji fasadowych
      • Fundamenty i ich projektowanie
      • Etapy budowy
      • Odporność ogniowa
      Normy
      • Eurokody (EC)
      • Normy niemieckie (DIN)
      • Normy brytyjskie (BS EN, BS)
      • Normy włoskie (NTC)
      • Normy amerykańskie
      • Normy kanadyjskie (CSA)
      • Normy australijskie (AS)
      • Normy szwajcarskie (SIA)
      • Normy chińskie (GB, HK)
      • Normy indyjskie (IS)
      • Normy meksykańskie (RCDF, CFE Sismo 15)
      • Normy rosyjskie (SP)
      • Normy południowoafrykańskie (SANS)
      • Normy brazylijskie (NBR)
      Usługi online
      • Ikona menu głównego narzędzia do lokalizacji stref Mapa obciążeń śniegiem, prędkości wiatru i obciążeń sejsmicznych
      • Ikona obliczeń w chmurze Obliczenia w chmurze
      • Ikona Wiki analizy statyczno-wytrzymałościowej Wiki dotyczące statyki
      • Przekrój icon Właściwości przekrojów stalowych
      Projektowanie konstrukcji dla instalacji fotowoltaicznych

      Dlubal Software pomaga w tworzeniu i weryfikacji dowolnego systemu montażu solarnego. Pracuj wydajnie z konstrukcjami stalowymi, aluminiowymi i betonowymi w jednym środowisku.

      Poznaj narzędzia
      Konstrukcje pod instalacje solarne Konstrukcje wsporcze paneli słonecznych | Wersja mobilna
      API Dlubal

      Nowa usługa API Dlubal (gRPC) oferuje elastyczny interfejs do oprogramowania do analizy statycznej bazujący na językach Python i C#, z bezpośrednim dostępem do całego asortymentu produktów Dlubal.

      Rozpocznij z API
      Tło dla banera głównego menu API Tło dla banera głównego menu API
    • Ikona przedstawiająca RFEM 6, aplikację do analizy metodą elementów skończonych RFEM 6 Jedyny program do analizy konstrukcji, jakiego potrzebujesz do swoich projektów

      RFEM 6 stanowi podstawę modułowej rodziny programów i służy do definiowania konstrukcji, materiałów i oddziaływań dla układów składających się z płyt, ścian, powłok i prętów, a także dla brył i elementów kontaktowych.

      Więcej informacji
      Ikona przełącznika rozszerzenia Rozszerzenia
      • Dodatkowe analizy
      • Obliczenia dynamiczne
      • Rozwiązanie specjalne
      • Obliczenia
      • Połączenia
      Ikona programu RSTAB 9 bez obramowania RSTAB 9 Kultowy program do obliczania konstrukcji szkieletowych

      RSTAB 9 to wydajne oprogramowanie do obliczeń konstrukcji szkieletowych 3D, odzwierciedlające aktualny stan wiedzy i pomagające inżynierom sprostać wymaganiom współczesnej inżynierii lądowej.

      Więcej informacji
      Ikona przełącznika rozszerzenia Rozszerzenia
      • Dodatkowa analiza
      • Obliczenia dynamiczne
      • Rozwiązania specjalne
      • Obliczenia
      Symbol RSECTION 1 bez obramowania RSECTION 1 Właściwości przekrojów zdefiniowanych przez użytkownika

      RSECTION wspiera projektantów konstrukcji poprzez określanie właściwości przekrojów dla szerokiej gamy profili oraz możliwość przeprowadzenia analizy naprężeń.

      Więcej informacji
      Ikona RWIND 3 bez obramowania RWIND 3 Oprogramowanie CFD do cyfrowych tuneli aerodynamicznych

      RWIND 3 to cyfrowy tunel aerodynamiczny do symulacji przepływów wiatru wokół budynków o dowolnej geometrii i do obliczania obciążeń wiatrem na ich powierzchniach.

      Więcej informacji
      Ikona API API Dlubal Twoja brama do modelowania parametrycznego i automatyzacji

      Nowa usługa Dlubal API (gRPC) oferuje elastyczny interfejs do oprogramowania statycznego na bazie Pythona i C#, z bezpośrednim dostępem do całego asortymentu produktów Dlubal. Skorzystaj z bezproblemowej i wydajnej integracji z oprogramowaniem Dlubal – idealnej do modelowania parametrycznego i zadań złożonej optymalizacji.

      Odkryj API
      Dokumentacja API Dokumentacja API
      • Indeks
      • Pierwsze kroki
      • Zastosowania
      • Obiekty modelu
      • Abonamenty i ceny
      • Przykłady
      MES dla połączeń stalowych

      Projektuj i analizuj połączenia stalowe za pomocą CBFEM, zgodnie z EN 1993‑1‑8 i AISC 360, w pełni zintegrowane z RFEM 6 dla szybszych, dokładniejszych przepływów pracy w inżynierii konstrukcyjnej.

      Dowiedz się więcej
      Połączenia stalowe Połączenia stalowe
      Narzędzie stref geologicznych

      Usługa online Dlubal zapewnia mapy stref do szybkiego określania obciążeń śniegiem, prędkości wiatru i danych sejsmicznych.

      Sprawdź strefy obciążeń
      Narzędzie do wizualizacji stref geograficznych wyświetlające mapy śniegu, wiatru i sejsmiczne z ilustracjami do ocen obciążeń środowiskowych. Ilustracja map stref geograficznych śniegu, wiatru i sejsmiczności w wersji mobilnej pokazująca różne regiony i dane.
      Przestarzałe produkty
    • Wsparcie techniczne
      • Często zadawane pytania (FAQ)
      • Baza informacji
      • Funkcje produktu
      • Licencjonowanie
      • Zadaj indywidualne pytanie
      • Nasz zespół wsparcia technicznego
      • Prześlij propozycję funkcji lub pomysł
      • Najczęściej zadawane pytania dotyczące licencji i autoryzacji
      • Zgłoś problem lub błąd w programie
      • Aktualizacje programu
      • Problemy z programem
      • Wzory | Matematyka jest fajna!
      Szkolenie
      • Pierwsze kroki z RFEM
      • Pierwsze kroki z RSTAB
      • Szkolenia online
      • Szkolenie w firmie Dlubal
      • Szkolenie indywidualne
      • Filmy wideo
      • Filmy do e-learningu
      • Webinaria - ucz się online
      • Szkolenia online
      Serwis
      • Bezpłatne wsparcie / Obsługa
      • Ekstranet | Moje konto
      • Umowa serwisowa
      • Geo-Zone Tool do definiowania obciążenia
      • Aktualizacje i upgrade'y
      • Poprzednie wersje programów
      Sprzedaż
      • Sklep internetowy
      • Nasz dział sprzedaży
      • Skontaktuj się z działem sprzedaży
      • Umów się na prezentację online
      • Dlaczego Dlubal Software
      Asystentka ds. wsparcia oparta na sztucznej inteligencji
      • Mia – Twoja asystentka AI 24/7
      • Poznaj swoją osobistą asystentkę AI
      Bezpłatne wsparcie i serwis

      Potrzebujesz pomocy? Skorzystaj z bezpłatnych opcji wsparcia, w tym 24/7 pomocy AI, wsparcia e-mail i webinariów.

      Dowiedz się więcej
      Bezplatne wsparcie i serwis Bezpłatne wsparcie techniczne i obsługa
      Znajdź odpowiedzi szybko

      Znajdź szybkie odpowiedzi na typowe pytania dotyczące oprogramowania Dlubal. Przeszukaj lub filtruj setki FAQ, aby błyskawicznie rozwiązać problemy.

      Zobacz FAQ
      Najczęściej zadawane pytania (FAQ) FAQ | Wersja mobilna
    • Aktualności
      • Aktualności
      • Nowe funkcje produktu
      • Subskrybuj newsletter
      • Nowe produkty
      • Blog Dlubal
      Szkolenie
      • Szkolenie online
      • Szkolenie indywidualne
      Wydarzenia
      • Przegląd wydarzeń
      • Targi i konferencje
      • Webinaria
      Opanuj inżynierię dzięki webinariom

      Dołącz do liderów branży i odkrywaj rozwiązania w inżynierii budowlanej i oprogramowaniu. Zwiększ swoje umiejętności dzięki naszym sesjom na żywo!

      Zobacz kolejne webinaria
      3D FEA Software RFEM 6 | First Steps Obraz menu baneru | Aktualności webinaria | Wersja mobilna
      Odkryj siłę innowacji

      Odkryj nowoczesne narzędzia i ulepszenia zaprojektowane, aby zwiększyć wydajność Twojego przepływu pracy w inżynierii.

      Poznaj nowe funkcje
      Explore New Features Obraz banera z menu | News_ProductFeatures | Wersja mobilna
    • Pobierz pełną wersję

      Chcesz wypróbować możliwości programów Dlubal Software? To Twoja szansa! Dzięki 90-dniowej pełnej wersji, możesz w pełni przetestować wszystkie nasze programy.

      Uruchom teraz wersję trial
      Bezpłatna strefa Dlubal

      W bezpłatnym obszarze Dlubal otrzymasz dostęp do webinariów, artykułów i możliwości testowania oprogramowania – wszystko bezpłatnie i przejrzyście w jednym miejscu.

      Więcej informacji
      Przykłady
      • Modele analityczne do pobrania
      • Wyślij model konstrukcyjny
      • Przykłady wprowadzające i tutoriale
      • Przykłady obliczeniowe
      • Przegląd obrazów
      Dokumenty
      • Instrukcje online
      • Instrukcje obsługi
      • Ulotki, broszury i certyfikaty
      Odniesienia
      • Projekty klientów
      • Dlaczego warto przesłać swój projekt?
      • W jaki sposób mogę przesłać swój projekt?
      • Prześlij projekt klienta
      Bezpłatne modele do pobrania

      Odkryj tysiące gotowych do użycia modeli konstrukcyjnych. Pobierz, dostosuj i użyj ich jako szablonów, aby przyspieszyć swój proces projektowania.

      Poznaj modele
      Modele do analizy konstrukcji do pobrania Bezpłatne modele do pobrania | Wersja mobilna
      Strefa bezpłatnych materiałów Dlubal

      Uzyskaj fachową pomoc, gdy tylko jej potrzebujesz. Ciesz się darmową pomocą AI, wsparciem e-mailowym, webinarami na żywo i usługami premium dla użytkowników umowy serwisowej Pro.

      Skontaktuj się z działem pomocy technicznej
      Bezpłatne wsparcie i obsługa Bezpłatne wsparcie i obsługa techniczna | Wersja mobilna
    • E-learning
      • RFEM 6 dla początkujących
      • RFEM 6 dla studentów
      • Programowanie w RFEM 6 i Python
      • RFEM 6 z programem Rhino & Grasshopper
      • RFEM 5 dla początkujących
      • Modelowanie w RFEM 5
      • Wykłady dla studentów
      • Krótkie tutoriale wideo dla programów Dlubal
      • Najlepsze porady i wskazówki dotyczące RFEM
      • Nagrania ze szkoleń online
      • Zrealizowane i nagrane webinaria
      Studenci i uczelnie
      • Bezpłatne oprogramowanie do analizy statyczno-wytrzymałościowej dla studentów
      • Złóż wniosek o bezpłatną wersję studencką lub przedłużenie
      • Prośba o bezpłatną licencję dla nauczycieli
      • Przyślij pracę dyplomową
      • Dlaczego warto przysłać pracę dyplomową?
      • Prace dyplomowe wykorzystujące oprogramowanie Dlubal
      • Bezpłatne oprogramowanie do analizy statyczno-wytrzymałościowej dla uczelni
      • Poproś o pakiet dla uczelni
      • Bezpłatne szkolenie wprowadzające dla Twojej uczelni
      • Zapytaj o termin szkolenia
      Platforma wiedzy
      • Pierwsze kroki z RFEM
      • Filmy wideo
      • Instrukcje online
      • Wiki dla analizy konstrukcyjnej
      • Baza informacji
      • Często zadawane pytania (FAQs)
      Infotainment
      • Podcast
      • Blog Dlubal
      • Wprowadzenie do analizy statyczno-wytrzymałościowej
      Pierwsze kroki z programem RFEM 6

      Zrób swoje pierwsze kroki z RFEM 6 i odkryj, jak szybko możesz modelować i obliczać. Dostosuj za pomocą dodatków, aby uzyskać jeszcze więcej możliwości.

      Zacznij teraz
      3D FEA Software RFEM 6 | First Steps Obraz menu baneru | Aktualności webinaria | Wersja mobilna
      Bezpłatne oprogramowanie do analizy statyczno-wytrzymałościowej dla studentów

      Tysiące studentów na całym świecie czerpią już korzyści z oprogramowania Dlubal. Ciesz się darmowym dostępem, szkoleniami i wsparciem ekspertów przez cały okres studiów.

      Uzyskaj bezpłatną licencję
      Darmowe oprogramowanie do analizy konstrukcyjnej dla studentów Bezpłatne oprogramowanie do analizy konstrukcji dla studentów
    • O nas
      • Historia i fakty
      • Filozofia firmy
      • Dlaczego Dlubal Software?
      • Porównanie produktów
      • Polityka zapewnienia jakości
      • Nasz zespół
      Kontakt
      • Lokalizacje firmy Dlubal na świecie
      • Autoryzowani dystrybutorzy Dlubal
      Odniesienia
      • Opinie klientów
      • Projekty klientów
      • Projekty klientów
      • Dlaczego warto przesłać swój projekt?
      • Przykłady obliczeniowe
      • Twoja opinia
      • Udział w projektach badawczych
      Nasi klienci

      Przedstawiamy naszych klientów, którzy realizują swoje projekty za pomocą oprogramowania Dlubal. Dowiedz się, jak nasi klienci na całym świecie wdrażają innowacyjne rozwiązania w budownictwie i inżynierii dzięki zaawansowanym narzędziom do analiz statycznych i dynamicznych.

      Zobacz naszych klientów
      Razem budujemy sukces

      Odkryj, jak wiodący inżynierowie na całym świecie ufają naszym rozwiązaniom, aby podnosić swoje projekty z nami.

      Zobacz naszych klientów
      See Our Customers Obraz w pasku menu | Firma_NasiKlienci_Mobile
      Poznaj ekspertów

      Nasi dedykowani inżynierowie są tutaj, aby pomóc Ci w modelowaniu, projektowaniu i wyzwaniach technicznych—zawsze i wszędzie.

      Skontaktuj się z wsparciem technicznym
      Our Team Baner Menu Image | Firma_NaszZespół | Wersja mobilna
    • Kariera
      • Praca
      • Zespoły
      • Blog pracowników
      • Informacje
      Oferty pracy
      • Wszystkie oferty pracy
      • Rozwój produktu
      • Wsparcie klienta
      • Sprzedaż
      • Marketing
      • Rozwój oprogramowania
      • Administracja
      • Stażyści
      • Inne
      Zespoły
      • Rozwój produktów
      • Obsługa klienta
      • Sprzedaż
      • Marketing
      • Rozwój oprogramowania
      • Administracja
      Dlaczego Dlubal?
      • Kultura firmy
      • Korzyści dla pracowników
      Zbuduj z nami swoją przyszłość

      Ujawniamy, jak nasz zespół kształtuje przyszłość inżynierii. Doświadcz innowacji, rozwoju i ekscytujących wyzwań.

      Kariera w Dlubal Obraz banera menu | Kariera mobilna w Dlubal
      Znajdź swoją wymarzoną pracę

      Dołącz do globalnego lidera w dziedzinie oprogramowania inżynierskiego i wynieś swoją karierę na nowe wyżyny.

      Sprawdź oferty pracy
      All Open Positions Obraz Menu Baner | Oferty pracy
    • Sklep internetowy
    Główne produkty
    Ikona przedstawiająca RFEM 6, aplikację do analizy metodą elementów skończonych
    RFEM 6
    Ikona programu RSTAB 9 bez obramowania
    RSTAB 9
    Ikona RWIND 3 bez obramowania
    RWIND 3
    Symbol RSECTION 1 bez obramowania
    RSECTION
    Usługi online
    Ikona narzędzia Geo-Zone
    Geo-Zone Tool
    Właściwości przekroju
    Właściwości przekroju
    Ikona API
    Interfejs API
    Ikona obliczeń w chmurze
    Obliczenia w chmurze
    Modele do pobrania
    Modele do pobrania
    Dlubal Community – ikona
    Społeczność Dlubal
    Ikona artykułów technicznych
    Baza wiedzy
    Webinary online
    Webinaria
    Zaloguj się na swoje konto

    Zarejestruj się w Extranecie Dlubal, aby maksymalnie wykorzystać możliwości oprogramowania oraz mieć ekskluzywny dostęp do swoich danych osobowych.

    Login Utwórz konto
    90-dniowa bezpłatna wersja trial
    Zaloguj się na swoje konto

    Zarejestruj się w Extranecie Dlubal, aby maksymalnie wykorzystać możliwości oprogramowania oraz mieć ekskluzywny dostęp do swoich danych osobowych.

    Login Utwórz konto
    • Produkty
    • Analiza metodą elementów skończonych (MES)
    • Rozszerzenia dla RFEM 6
    • Dodatkowe analizy
    • Analiza etapów budowy (CSA) dla RFEM 6
    Ikona RFEM 6 | Dlubal Software Analiza etapów budowy
    Instrukcje online
    • Podręcznik użytkownika | Analiza etapów budowy
    • Tutorial dla programu RFEM 6
    • RFEM 6 / RSTAB 9 | Pierwsze kroki
    }
    calculator icon
    Cennik
    Analiza etapów budowy (CSA) RFEM 6

    Analiza etapów budowy (CSA) RFEM 6

    Rozszerzenie Analiza etapów budowy (CSA) jest szczególnie przydatne. Dzięki temu rozszerzeniu proces wznoszenia konstrukcji (prętowych, powierzchniowych i bryłowych) może być uwzględniony w programie RFEM.

    Czy wiecie, że...? W przypadku pominięcia wpływu procesu konstrukcyjnego, w obliczeniach całych modeli mogą wystąpić błędy. Dzięki rozszerzeniu Analiza etapów budowy (CSA) można analizować takie wpływy i uwzględniać je podczas wymiarowania konstrukcji.

    Baner | Analiza etapów budowy dla RFEM 6

    Uwzględnienie etapów budowy w RFEM

    Ogółem: 4
    Your browser does not support the video tag.
    • 3D Viewer
    • 3D Viewer | Babylon
    • Wirtualna rzeczywistość
    Your browser does not support the video tag.
    • 3D Viewer
    • 3D Viewer | Babylon
    • Wirtualna rzeczywistość
    Your browser does not support the video tag.
    • 3D Viewer
    • 3D Viewer | Babylon
    • Wirtualna rzeczywistość
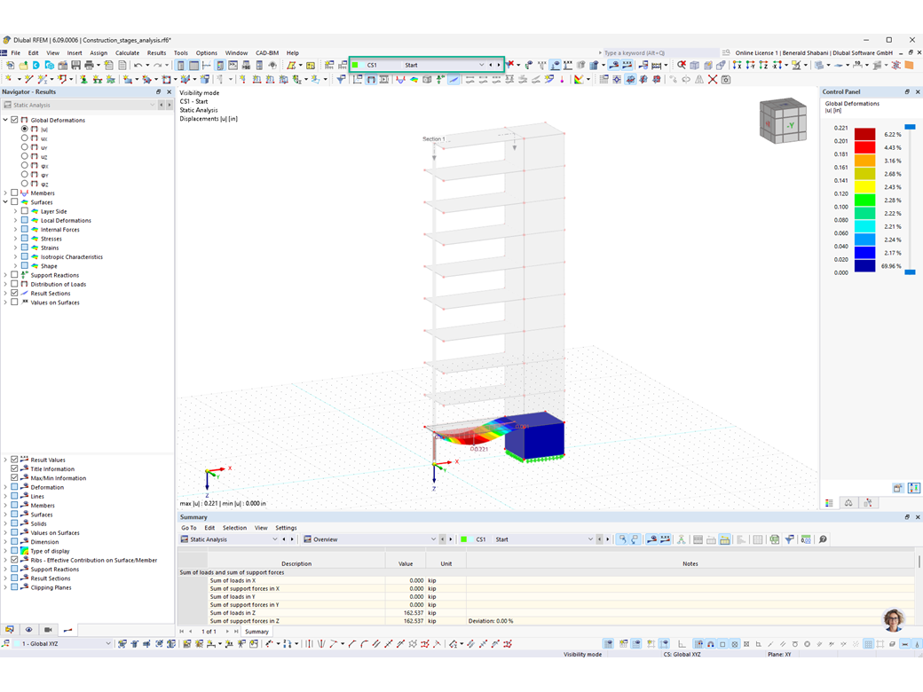
    Deformation Results Using CSA Add-on
    • 3D Viewer
    • 3D Viewer | Babylon
    • Wirtualna rzeczywistość
    • Ogólne informacje
    • Analiza etapów budowy (CSA) dla RFEM 6

    Analiza etapów budowy (CSA) | Funkcje

    • Proste definiowanie etapów budowy konstrukcji w RFEM wraz z wizualizacją
    • Dodawanie, usuwanie, modyfikowanie i reaktywacja elementów prętowych, powierzchniowych i bryłowych oraz ich właściwości (np. przeguby prętowe i liniowe, stopnie swobody dla podpór itp.)
    • Ręczna oraz automatyczna kombinatoryka obciążeń na poszczególnych etapach budowy konstrukcji (np. w celu uwzględnienia obciążeń montażowych, tymczasowych urządzeń dźwigowych itp.)
    • Uwzględnienie wpływów nieliniowych, takich jak uszkodzenie prętów rozciąganych lub nieliniowe zachowanie podpór
    • Interakcja z innymi rozszerzeniami, takimi jak z. B. Nieliniowe zachowanie materiału, Stateczność konstrukcji, -rstab-9/additional-analyses/form-finding/form-finding itd.
    • Wyświetlanie wyników w postaci numerycznej i graficznej dla poszczególnych etapów budowy
    • Szczegółowy protokół wydruku wraz z dokumentacją wszystkich danych konstrukcyjnych i obciążeń dla każdego etapu budowy
    Przypadki obciążeń i kombinacje
    Wyniki
    • 3D Viewer
    • 3D Viewer | Babylon
    • Wirtualna rzeczywistość
    • Ogólne informacje
    • Analiza etapów budowy (CSA) dla RFEM 6

    Analiza etapów budowy (CSA) | Wprowadzanie etapów budowy

    Czy udało Ci się utworzyć całą konstrukcję w programie RFEM? Dobrze, teraz można przypisać poszczególne elementy konstrukcyjne i przypadki obciążeń do odpowiednich etapów budowy. Na każdym etapie budowy można modyfikować na przykład definicje zwolnień prętów i podpór.

    Pozwala to na modelowanie zmian konstrukcyjnych, na przykład podczas betonowania dźwigarów mostowych lub osiadania słupów. Przypadki obciążeń utworzone w programie RFEM należy następnie przydzielić do etapów budowy jako obciążenia stałe lub przejściowe.

    Czy wiecie, że...? Kombinatoryka umożliwia nakładanie obciążeń stałych i przejściowych w kombinacjach obciążeń. W ten sposób można określić maksymalne siły wewnętrzne dla różnych pozycji dźwigu lub uwzględnić tymczasowe obciążenia montażowe dostępne tylko w jednym etapie budowy.

    Ustawienia analizy
    Wyniki
    • 3D Viewer
    • 3D Viewer | Babylon
    • Wirtualna rzeczywistość
    • Obliczenia
    • Analiza etapów budowy (CSA) dla RFEM 6

    Analiza etapów budowy (CSA) | Obliczenia

    Jeżeli między idealnym układem a układem, który uległ deformacji z poprzedniego etapu budowy, pojawią się różnice w geometrii, są one porównywane w programie. Następujące po sobie kolejne etapy budowy obliczane są na bazie układu konstrukcyjnego z odkształceniami i obciążeniami wynikającymi z poprzednich etapu budowy. Obliczenia te są nieliniowe.

    Wyniki
    • 3D Viewer
    • 3D Viewer | Babylon
    • Wirtualna rzeczywistość
    Analiza etapu budowy
    • 3D Viewer
    • 3D Viewer | Babylon
    • Wirtualna rzeczywistość
    Etapy budowy
    • 3D Viewer
    • 3D Viewer | Babylon
    • Wirtualna rzeczywistość
    Deformation Results Using CSA Add-on
    • 3D Viewer
    • 3D Viewer | Babylon
    • Wirtualna rzeczywistość
    • Wyniki
    • Analiza etapów budowy (CSA) dla RFEM 6

    Analiza etapów budowy (CSA) | Wyniki i eksport

    Czy obliczenia zakończyły się pomyślnie? Wyniki poszczególnych etapów budowy można teraz wyświetlać graficznie oraz w tabelach w programie RFEM. Ponadto program RFEM umożliwia uwzględnienie etapów budowy w kombinatoryce i uwzględnienie ich w dalszych obliczeniach.

    • Zaproszenie na internetowy pokaz produktu ukazujący zaawansowane funkcjonalności oprogramowania
      Umów się na prezentację produktu online

      Poznaj Dlubal Live: umów się na prezentację online już dziś!

    • Baner promocyjny zapraszający do zapisania się na darmowy 90-dniowy okres próbny produktów Dlubal
      Pełna wersja za darmo przez 90 dni

      Najskuteczniejszym sposobem na poznanie oprogramowania Dlubal jest samodzielne wypróbowanie go.

    • Skontaktuj się z naszym działem sprzedaży w celu uzyskania fachowego wsparcia w zakresie zaawansowanych rozwiązań programowych.
      Kontakt z działem sprzedaży

      Jesteśmy do Państwa dyspozycji!

    Sklep internetowy

    Skonfiguruj swój indywidualny pakiet programów i sprawdź ceny online!

    • Rodzina programu RFEM 6
    • Rodzina programu RSTAB 9
    Przejdź do sklepu internetowego

    Oblicz swoją cenę

    1 960,00 USD
    +110,00 USD
    RF-STAGES (en)
    Całkowita kwota netto 2 070,00 USD

    Pierwsze kroki z RFEM 6

    Nie pracowałeś jeszcze lub rzadko pracowałeś z programem RFEM? Tutaj znajdziesz pomocne wskazówki i porady, które ułatwią Ci rozpoczęcie pracy z oprogramowaniem Dlubal.

    Więcej informacji
    Pierwsze kroki w interfejsie użytkownika RFEM 6 z wyraźnie widocznymi menu i paskami narzędzi Zrzut ekranu z początkowym interfejsem użytkownika RFEM 6 i opcjami konfiguracji

    Modele analityczne do pobrania

    Zapoznaj się z szeroką gamą modeli do analizy statyczno-wytrzymałościowej dla programów RFEM, RSTAB, RSECTION i RWIND. Idealne do tutoriali lub inspiracja dla własnych projektów.

    Modele do pobrania
    Pobieranie technicznych szablonów modeli do precyzyjnej analizy inżynierskiej Widok mobilny z wyświetlonymi modelami analizy konstrukcji do pobrania z widocznymi miniaturami i etykietami
    Oprogramowanie do statycznych obliczeń i projektowania konstrukcji
    Dlubal Software Sp. z o.o.

    Jesionowa 22
    40-158 Katowice
    Polska

    +48 884 794 700 [email protected]
    Dlubal Software GmbH

    Am Zellweg 2
    93464 Tiefenbach
    Niemcy

    +49 9673 9203-0 [email protected]
    Rozwiązania
    • Konstrukcje żelbetowe
    • Konstrukcje stalowe
    • Konstrukcje drewniane
    • Połączenia stalowe
    Produkty
    • RFEM 6
    • RSTAB 9
    • RSECTION 1
    • RWIND 3
    Wsparcie
    • Często zadawane pytania (FAQ)
    • Zadaj indywidualne pytanie
    • Mapa obciążeń śniegiem, prędkości wiatru i obciążeń sejsmicznych
    • Skontaktuj się z działem sprzedaży
    Nowości
    • Subskrybuj newsletter
    • Aktualności
    • Przegląd wydarzeń
    • Szkolenie online
    Zasoby
    • Bezpłatna pełna wersja trial
    • Prześlij projekt klienta
    • Projekty klientów
    • Instrukcje online
    Dołącz do Dlubal
    Społeczność Dlubal YouTube Facebook Pinterest TikTok Instagram
    © 2001-2026 Dlubal Software GmbH | Wszelkie prawa zastrzeżone
    Nota prawna
    O nas
    Mapa strony
    Język
    • Deutsch
    • English
    • Français
    • Español
    • Português
    • Italiano
    • Česky
    • Polski
    • Pусский
    • 中文(简体)