528x
001330
2025-01-29

Integral Executive Project for Restoration of San Francisco Temple, Argentina

The integral executive project for the restoration of the San Francisco Temple in San Miguel de Tucumán aims to assess its structural stability and define strengthening measures. Based on on-site studies and a computational numerical model, soil-foundation stresses, the behavior of vaults and walls, and the distribution of loads are analyzed. Key hypotheses about previous settlements, cracks, and modifications are considered to guarantee an efficient restoration that respects the historical heritage.

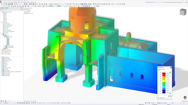
This restoration project is based on the generation of a computational numerical model that precisely reproduces the geometry and loads of the San Francisco Temple in order to evaluate the soil-foundation contact stresses. Key hypotheses are considered, such as the stability of the settlements, the crack formation, and the preservation of structural integrity. Furthermore, previous modifications are taken into account, such as the removal of the filling material on the vaults, which was intended to reduce the permanent loads.

For the structural evaluation, Dlubal Software tools have been used, allowing a detailed analysis of the soil-structure interaction, the distribution of forces in walls and vaults, and the simulation of structural behavior under various load conditions. A precise analysis of the stresses has been generated using these tools, thus facilitating the identification of the areas that require intervention and reinforcement.

The structural model developed has been key to the stability analysis of the building and determining the most relevant restoration measures, ensuring that the load distribution in the structure reflects the reality. This approach guarantees that the reinforcement measures respect both the safety and the conservation of the Cultural Heritage of Tucumán, complying with the highest standards of structural analysis and restoration.

Location Calle 25 de Mayo esquina San Martín, San Miguel de Tucumán, Argentina
Client
Structural Analysis, Engineering


Project Specifications

Model Data

Number of Nodes 1941
Number of Lines 3894
Number of Members 0
Number of Surfaces 2095
Number of Solids 308
Number of Load Cases 2
Number of Load Combinations 1
Number of Result Combinations 0
Total Weight 9410,405 t
Dimensions (Metric) 53,240 x 34,359 x 44,671 m
Dimensions (Imperial) 174.67 x 112.73 x 146.56 feet

Do you have any questions?