4925x
001201
14.04.2021

Étude d’une vanne de régulation d’un barrage hydraulique à Avignon, France

L’objectif de ce projet était de vérifier la déformation, les contraintes maximales et la tenue à la fatigue mécanique des matériaux de l’axe de rotation d’une vanne sectionnelle d’un barrage hydraulique situé dans la région PACA.

Une vanne sectionnelle permet de réguler le débit d’eau entre le niveau haut du barrage et son niveau bas, et ainsi alimenter en eau l’aval du barrage. Il s’agit d’une structure métallique lourde d’un seul bloc.

La vanne complète a tout d’abord été conçue en 3D par le groupe Moscatelli, qui a transmis le fichier des tourillons au format STEP à AGICEA, le client de Dlubal Software.

Détails techniques et détermination de la charge de poussée

Chaque tourillon est composé d’une chape (ensemble mécanosoudé), dans laquelle viennent se loger des coussinets de guidage en alliage mixte bronze-graphite fritté. Ces coussinets permettent de faire tourner un axe de 200 mm de diamètre (rond plein) sans ajout de lubrification. L’ensemble est en alliage d’acier inoxydable à hautes capacités mécaniques (limites élastiques et à la rupture élevées).

Après avoir isolé un tourillon, la charge de poussée hydraulique à appliquer sur son axe central devait être déterminée.

Une charge de 126 t correspondant à la force de poussée hydraulique générée sur un des deux bras de rotation a ensuite été appliquée dans le logiciel de dimensionnement par éléments finis RFEM. Celle-ci a été convertie en force surfacique répartie sur la demi-surface de l’axe. La force de poussée surfacique globale obtenue s’élève à 13 960 kN/m².

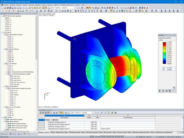
Vérification des déformations

Après avoir maillé l’ensemble mécanique en solides (éléments finis 3D), AGICEA a procédé à la vérification des déformations globales de chaque sous-ensemble :
• Le coussinet en bronze et graphite
• L’axe central de 200 mm de diamètre
• La chape du tourillon

Les contraintes équivalentes (Von Mises) ont ensuite été analysées afin d’éviter des pics de concentration indésirables. Ces valeurs ont été comparées à celles recommandées par rapport aux limites admissibles des matériaux.

Vérifications à la fatigue

Les vérifications à la fatigue ont été effectuées selon l’EN 1993-1-9. AGICEA a développé une macro permettant de vérifier les contraintes maximales (équivalentes, traction et cisaillement) des sites potentiellement soumis à une fissuration. L’ensemble du tourillon a été vérifié pour 438 000 cycles, soit un mouvement par heure tous les jours de l’année sur 50 ans.

Localisation Avignon, France
Maître d'ouvrage
Calcul de structure


Spécifications du projet

Données de modèle

Nombre de nœuds 838
Nombre de lignes 592
Nombre de barres 92
Nombre de surfaces 261
Nombre de solides 2
Nombre de cas de charge 2
Nombre de combinaisons de charges 8
Nombre de combinaisons de résultats 4
Poids total 0,410 t
Dimensions (métrique) 0,730 x 0,922 x 0,650 m
Dimensions (impériales) 2.4 x 3.02 x 2.13 feet
Version du logiciel 5.26.01

Avez-vous des questions ?