634x
004172
29.10.2019

Vyhnout se omezení pro liniová uvolnění na komponentách

Při modelování bych chtěl na komponentě přidat liniové uvolnění. To však není akceptováno. Jak zde mohu postupovat.


Odpověď:

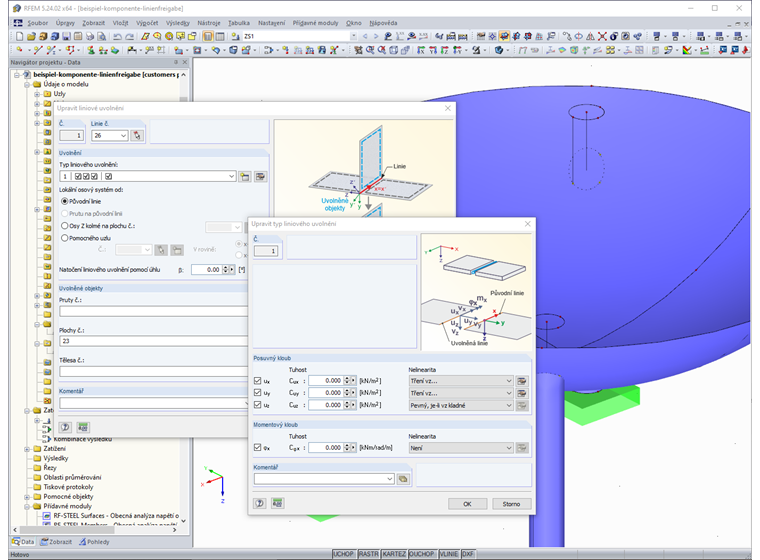
Liniová uvolnění na komponentách nejsou v současnosti možná.

Pokud se jedná o lineární vlastnosti kloubu, je možné je rychle přiřadit jednotlivým komponentám jako liniové klouby.

U nelineárních vlastností kloubů je nutné upustit od použití komponent. Přitom je velmi užitečná možnost "Konvertovat průnik do linie". Tato funkce je k dispozici v místní nabídce vygenerované linie průniku. Poté je možné plochu ohraničit novou linií a přiřadit liniové uvolnění.


Autor

Pan Fröhlich poskytuje technickou podporu zákazníkům a je odpovědný za vývoj produktů pro ocelové konstrukce.

Stahování


;