947x
000009
24.11.2016

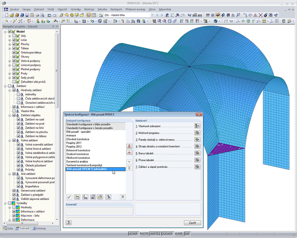
Ukládání uživatelsky definovaných konfigurací

Pokud si chcete usnadnit a zefektivnit každodenní práci, měli byste věnovat pozornost také této funkci. Nabídky a panely lze libovolně nastavit. To vám umožní uspořádat často používané funkce uživatelsky definovaným způsobem a ušetřit čas. Všechno od začátku? Žádný problém: Kliknutím myši lze obnovit výchozí nastavení programu. Tabulky, navigátory a panely nástrojů lze také podle potřeby přesouvat a ukotvit.

Kromě toho lze pomocí správce konfigurací uživatelsky nastavit vlastnosti zobrazení, panely nástrojů atd. a uložit je jako vlastní konfiguraci. Software se tak stane vaším individuálním nástrojem pro zvýšení produktivity.



;