142x
005728
08.08.2024

Analyse de simulation des flux de vent

L’onglet « Analyse de la simulation des flux de vent » du navigateur des résultats, vous pouvez contrôler l’affichage des résultats RWIND. Dans le tableau de résultats « Résumé » pour la simulation des flux de vent, vous trouverez les résultats de la force de traînée, des informations sur le modèle de calcul, et les paramètres de la simulation, tels que le type de simulation ou le nombre d’itérations.

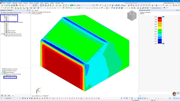
Résultats de quantité de surface

Les résultats de surface peuvent être affichés soit sur le modèle de calcul (une limite du maillage volumétrique adjacente au modèle, calculée dans OpenFOAM), soit sur le modèle original (résultats extrapolés vers la surface du modèle original). Dans le « Navigateur - Résultats », vous pouvez trouver les résultats de la pression p, du coefficient de pression Cp, et du paramètre de qualité du maillage proche des parois y+ (seulement sur le modèle de calcul).

Résultats de quantité de champ d’écoulement

Dans le champ d’écoulement, la pression p, la vitesse v, et les grandeurs turbulentes (énergie cinétique turbulente k, taux de dissipation turbulente epsilon, ou taux de dissipation spécifique turbulente omega) sont calculés. Les résultats du champ d’écoulement peuvent être affichés à l’aide d’un plan de découpe. 3 plans de découpe par défaut dans les plans principaux du tunnel sont prédéfinis. Cependant, le système de coordonnées global ou des plans de découpe définis par l'utilisateur peuvent également être utilisés. Les plans de découpe peuvent être déplacés dans les graphiques par des manipulateurs.

Les résultats peuvent être affichés sur un domaine réduit en utilisant une boîte de découpe.

La taille de la boîte de découpe peut être ajustée dans les graphiques par des manipulateurs.

Autres résultats d’écoulement du vent

La distribution de la vitesse dans le champ d’écoulement peut également être visualisée à l’aide de lignes de flux. Une ligne de flux est le chemin d’une particule sans masse se déplaçant avec le flux. La vitesse est toujours tangente à la ligne de flux en tout point. L’affichage des lignes de flux peut être réduit par un plan de découpe ou une boîte de découpe de manière similaire aux résultats du champ d’écoulement.

Chapitre parent

Vidéo

EN | Drapeau Fonctionnalité de produit
Lignes de flux de vent