872x
000219
6. Juli 2015

RF-/FE-BEUL | Ergebnisse

Die Ergebnisse werden mit Verweisen auf die EN 1993-1-5 bzw. die DIN 18800 ausgegeben. Zur Veranschaulichung stellt RF-/FE-BEUL die Berechungsergebnisse jeweils getrennt für die Einwirkung nur einer Randlast sowie infolge gleichzeitiger Wirkung aller Randlasten dar.

Bei mehreren Lastfällen wird der maßgebende Lastfall gesondert dargestellt. Ein zeitintensiver Vergleich der Berechnungsdaten erübrigt sich somit. 

In Maske 2.5 werden die Verzweigungslastfaktoren für sämtliche Lastfälle und die jeweiligen Beulformen ausgegeben. 

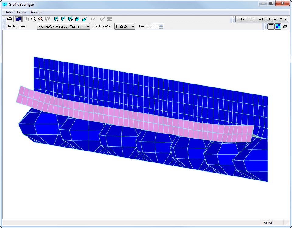
Die Beulfiguren und die Belastungen des Beulfeldes können in einem Grafikfenster visualisiert werden. Dies dient der schnellen Kontrolle von Beulfiguren und Lasten. Durch die zusätzliche Animationsmöglichkeit lässt sich das Beulverhalten ausgesteifter Platten anschaulich darstellen. 

Alle Tabellen können nach MS Excel oder in eine CSV-Datei exportiert werden.



;