214x
000323
20. Juni 2024

Dlubal-Infotag online 2018 | Teil 3: Analyse von Stahlbau-Verbindungen in RFEM 5

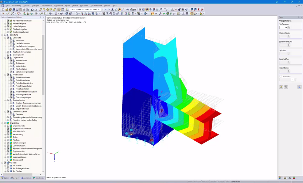
Stahlanschluss als Flächenmodell in RFEM
Dlubal-Infotag online 2018 | Teil 3: Analyse von Stahlbau-Verbindungen in RFEM 5
12. Dezember 2018
Deutsch
Kostenlos

Dipl.-Ing. (FH) Andreas Hörold

Marketing & Public Relations

Herr Hörold erstellt technische Inhalte für die Dlubal-Website, präsentiert deutsch- und englischsprachige Webinare und erstellt Newsletter sowie Marketingunterlagen.

Dipl.-Ing. (BA) Andreas Niemeier, M.Eng.

Head of Product Engineering

Herr Niemeier ist für die Entwicklung von RSTAB, RFEM, RWIND Simulation und den Bereich Membranbau zuständig. Zudem beschäftigt er sich mit Qualitätssicherung und Kundensupport.

Dipl.-Ing. (FH) Paul Kieloch

Product Engineering & Customer Support

Herr Kieloch nimmt sich im Kundensupport der Anwenderanfragen an und beschäftigt sich mit der Entwicklung im Bereich Stahlbetonbau.

Dipl.-Ing. (FH) Gerhard Rehm

Product Engineering & Customer Support

Herr Rehm engagiert sich in der Entwicklung im Bereich Holzbau und im Kundensupport.



;