3037x
001698
14. März 2022

Auswertung und Dokumentation der Nachweisergebnisse von Stahlanschlüssen in RFEM 6

Der Vorteil des RFEM 6 Add-Ons Stahlanschlüsse besteht darin, dass man Stahlverbindungen mit Hilfe eines FE-Modells untersuchen kann, dessen Modellierung vollautomatisch im Hintergrund abläuft. Die Eingabe der Stahlverbindungskomponenten, die die Modellierung steuert, kann über eine manuelle Definition der Komponenten oder mithilfe der in der Bibliothek verfügbaren Vorlagen erfolgen. Letzteres wurde bereits in einem früheren Fachbeitrag mit dem Titel "Definition von Stahlanschlusskomponenten mithilfe der Bibliothek" behandelt. Die Definition von Parametern für die Bemessung von Stahlanschlüssen ist das Thema des Fachbeitrags "Bemessung von Stahlanschlüssen in RFEM 6".

Die Definition des Stahlanschlusses und der dazugehörigen Bemessungsparameter vorausgesetzt, wie in den oben genannten Beiträgen darlegt, kann nun die Berechnung über den Button "Ergebnisse anzeigen" in der Stahlanschlussbemessungs-Tabelle bzw. in der Symbolleiste unter "Stahlanschlussbemessung" wie in Bild 1 dargestellt gestartet werden.

Ergebnisse der Spannungs-Dehnungs-Berechnung

Nach der Berechnung stehen die Ergebnisse im RFEM-Arbeitsfenster und in der Tabelle der Stahlanschlussbemessung zur Verfügung. Die Ergebnisse der Spannungs-Dehnungs-Berechnung sind in Bild 2 dargestellt und können als Ausnutzungen gegliedert nach Belastung, Anschluss, Knoten, oder Komponente ausgegeben werden. Detaillierte Nachweise können über die im selben Bild dargestellte Nachweisdetails-Schaltfläche angezeigt werden.

Bild 3 zeigt ein Beispiel für Nachweisdetails. Die Detailergebnisse enthalten neben den Formeln auch Normverweise, sodass man die Bemessung genau nachverfolgen und die geführten Nachweise nachvollziehen kann. Die Nachweisformeln und Normverweise können über den Button "In das Ausdrucksprotokoll" im Bild unten direkt in das Ausdruckprotokoll exportiert werden.

Als nächstes können Sie sich die Ergebnisse im Stahlanschluss anzeigen lassen, indem Sie im Nachweisdetails-Fenster auf den Button "Ergebnisse im Stahlanschluss" klicken (siehe Bild 3) oder über dasselbe Symbol in der Tabelle der Stahlanschlussbemessung. Liegen die Ergebnisse wie in Bild 4 vor, können diese nach den jeweiligen Komponenten gefiltert werden, d.h. Sie können sich nur die Ergebnisse der Komponenten anzeigen lassen, die Sie interessieren. Nutzen Sie hierfür den Fensterabschnitt "Zum Zeigen".

Ergebnisse der Stabilitätsanalyse

Wenn in den Bemessungsparametern der Tragfähigkeitskonfiguration der Beulnachweis ausgewählt wurde, kann auch überprüft werden, ob das Stabilitätsversagen relevant für die Anschlusskomponenten ist (dafür ist das Add-on Strukturstabilität für RFEM 6/RSTAB 9 erforderlich).

Somit wird für das Anschlussmodell der Verzweigungslastfaktor für alle untersuchten Lastkombinationen und die gewählte Anzahl an Eigenformen berechnet und in der Tabelle der Stahlanschlussbemessung (Bild 5) ausgegeben. Der kleinste Verzweigungslastfaktor wird mit dem Grenzwert 15 aus der Norm EN 1993-1-1 [1] oder einem benutzerdefinierten Wert verglichen. Wie diese Einstellungen festgelegt werden, kann dem Bild 7 des Fachbeitrags entnommen werden: Bemessung von Stahlanschlüssen in RFEM 6 .

Grafisch lassen sich die entsprechenden Eigenformen über die "Ergebnisse im Stahlanschluss" darstellen, wie in Bild 6 gezeigt. Hervorzuheben ist, dass beim Stabilitätsnachweis ein angepasstes Flächenmodell berücksichtigt wird, um besonders Beulfiguren erkennen zu können. Das Nachweismodell (einschließlich Ergebnisse) kann daher auch als separate Modelldatei mit Klick auf den Button "Stahlanschlussmodell speichern unter" wie im Bild unten gezeigt abgespeichert werden. Dieses Modell ist in Bild 7 dargestellt.


Eingabedaten und Ergebnisse dokumentieren

Alle Eingaben und Ergebnisse für den Nachweis der Stahlanschlüsse in RFEM 6 lassen sich in einem mehrsprachigen Ausdruckprotokoll dokumentieren. Der Umfang des Ausdrucks kann über Filterkriterien bedarfsgerecht gestaltet werden, sodass auch Elemente aus der Stahlanschlussbemessung wie in Bild 8 dargestellt erfasst werden können. Auf diese Weise lassen sich sämtliche Stäbe, Komponenten und Komponenteneigenschaften sowie die Bemessung und die Nachweisergebnisse im Ausdruckprotokoll dokumentieren (Bild 9).


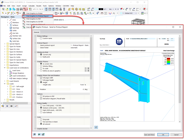
Im Ausdruckprotokoll können auch spezifische Nachweisdetails angegeben werden, wie in Bild 3 dargestellt. Zudem ist es möglich, Grafiken des Arbeitsfensters, welche Ergebnisse enthalten, direkt über die Funktion "Datei → In das Ausdruckprotokoll" in das Ausdruckprotokoll zu exportieren (Bild 10).

Mit der Funktion "Einen Bereich in der Grafik definieren" kann der Bildinhalt auch über eine Fensterauswahl in der Grafik selektiert werden. Als nächstes können diese Grafikausdrucke hinsichtlich Qualität, Größe, Anzeigeeinstellungen usw. angepasst werden. Sollten Sie mehrere Grafiken zu den Stahlanschlüssen ausdrucken wollen, so ist dies auch über die Funktion "Mehrfachdruck" in RFEM 6 möglich.



Autor

Frau Kirova ist bei Dlubal zuständig für die Erstellung von technischen Fachbeiträgen und unterstützt unsere Anwender im Kundensupport.

Links
Referenzen


;