8206x
000047
9.11.2023
Konstrukce

Liniové podpory

Pomocí liniové podpory jsou definovány okrajové podmínky pro všechny uzly sítě KP ležící na dané linii. Těmto uzlům mohou být odebrány stupně volnosti v posunutí nebo pootočení, popř. mohou být omezeny definovanými lineárními nebo rotačními konstantami tuhosti.

Pokud chcete liniové podpoře přiřadit nelineární vlastnosti, můžete definovat kritéria neúčinnosti pro tahové nebo tlakové síly, přetržení a tečení nebo průběhy práce a tuhosti.

Informace

Linienlager sind nur an Linien wirksam, die zu einer Fläche oder einem Volumenkörper gehören.

Das Namenssymbol eines benutzerdefinierten Linienlagers kennzeichnet die gehaltenen Freiheitsgrade. Die Lagertypen 'Gelenkig' und 'Starr' sind vordefiniert.

Základní

Das Register Basis verwaltet die elementaren Lagerparameter.

Souřadný systém

Die Eigenschaften des Linienlagers können 'Global' auf die Achsen X,Y,Z oder 'Lokal' auf die Linienachsen x,y,z bezogen werden. Je nach Auswahl unterscheiden sich die Indizes im Abschnitt 'Lagerbedingungen'.

Tip

Nutzen Sie die Funktion Lokale Achsensysteme der Linien ein/aus im 'Linien'-Kontextmenü, um die Linienachsen im Modell darzustellen.

Sie können das Achsensystem eines lokalen Linienlagers drehen. Ein positiver Winkel β rotiert das Lager rechtsschraubig um die positive Linienachse x.

Nach der Berechnung lassen sich die Lagerreaktionen eines gedrehten Linienlagers sowohl auf das globale als auch auf das lokale Achsensystem bezogen auswerten.

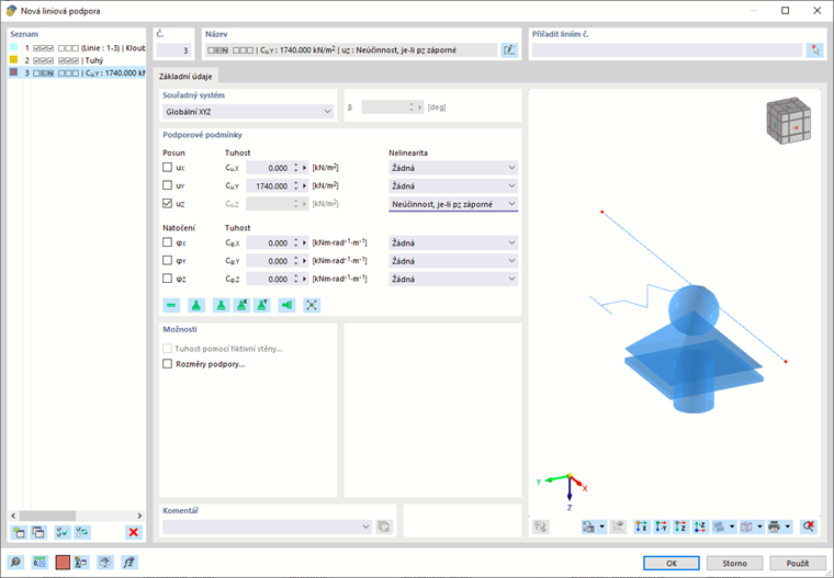
Podporové podmínky

Die Lagerbedingungen sind in 'Translatorische' und 'Rotatorische' Freiheitsgrade unterteilt. Erstere beschreiben die Stützungen in Richtung der Lagerachsen, letztere die Einspannungen um diese Achsen.

Um eine Stützung oder Einspannung zu definieren, haken Sie das Kontrollfeld für die jeweilige Achse an. Das Häkchen symbolisiert, dass der Freiheitsgrad gesperrt und die Verschiebung oder Verdrehung der Linie in oder um die entsprechende Richtung nicht möglich ist.

Liegt keine Stützung oder Einspannung vorliegt, so entfernen Sie das Häkchen für das entsprechende Kontrollfeld. Die Konstante der Weg- oder Drehfeder wird dann zu null gesetzt. Sie können die 'Federkonstante' jederzeit anpassen, um eine elastische Lagerung der Linie zu modellieren. Geben Sie die Federsteifigkeiten als Design-Werte ein.

In der Spalte 'Nichtlinearität' können Sie die Übertragung der Schnittgrößen für jede Komponente gezielt steuern. Je nach Freiheitsgrad stehen in der Liste der Nichtlinearitäten passende Einträge zur Auswahl.

Nelineárně působící podpory se v grafice zobrazí jinou barvou.

Neúčinnost , je-li podporová síla / podporový moment kladný resp. záporný

Damit können Sie auf einfache Weise steuern, ob das Lager nur positive bzw. negative Kräfte oder Momente aufnehmen kann: Wirkt eine Kraft oder ein Moment in die untersagte Richtung, so fällt diese Komponente des Lagers aus. Ostatní podepření a vetknutí jsou nadále účinné.

Die Richtungen 'negativ' und 'positiv' sind auf die Kräfte oder Momente bezogen, die im Hinblick auf die jeweiligen Achsen in das Linienlager eingeleitet werden (also nicht die Reaktionskräfte vonseiten des Lagers). Die Vorzeichen ergeben sich aus der Richtung der globalen oder lokalen Achsen. Ist die globale Z-Achse beispielsweise nach unten gerichtet, so hat der Lastfall "Eigengewicht" eine positive Lagerkraft pZ zur Folge.

Neúčinnost vše, pokud je podporová síla / podporový moment kladný, resp. záporný

Na rozdíl od výše popsané neúčinnosti jedné jednotlivé komponenty se podpora stane zcela neúčinnou, pokud je komponenta neúčinná.

Wenn Sie eine andere Nichtlinearität auswählen, können die Parameter in den Registern Teilweise Wirkung, Diagramm oder Reibung definieren.

Možnosti

Das Kontrollfeld 'Steifigkeit mittels fiktiver Wand' ermöglicht es, die Steifigkeit des Lagers aus den Geometrie- und Materialdaten einer Wand zu ermitteln. Legen Sie die Parameter im Register Steifigkeit mittels fiktiver Wand fest.

Informace

Die Funktion ist nur für den Koordinatensystem-Typ Lokal xyz verfügbar.

Wenn das Add-On 'Betonbemessung' aktiviert ist, steht ein weiteres Kontrollfeld zur Definition der Lagerabmessungen zur Verfügung.

Tuhost pomocí fiktivní stěny

Das Register Steifigkeit mittels fiktiver Wand ist insbesondere für linienförmige Stützungen von 2D-Tragwerken zu empfehlen. Hier können Sie die Lager-Federkonstanten aus den Parametern einer Wand ermitteln, die im Modell nicht abgebildet ist.

Parameters

Zadejte hodnoty 'Šířka stěny' a 'Výška stěny', jejichž hodnoty jsou zapotřebí pro výpočet konstant tuhosti.

Materiál stěny

Pro stanovení konstant tuhosti jsou zapotřebí materiálové vlastnosti stěny. Sie können das 'Material der Wand' in der Liste auswählen oder mit den Schaltflächen Databáze u. Nový ein neues Material anlegen.

Podmínky pro stěnu

Pro stanovení lineárních a rotačních pružin se zohledňuje typ uložení na horní a dolní straně stěny. V seznamu jsou k dispozici následující možnosti:

  • Kloubový
  • Elastický
  • Tuhý

Bei der Option 'Elastisch' können Sie den Einspanngrad am Wandfuß in Prozent angeben.

Die 'Schubsteifigkeit' der Wand wird bei der Ermittlung der Steifigkeiten standardmäßig berücksichtigt.

Pružné podpory vlivem fiktivní stěny

Dieser Abschnitt listet die Konstanten der Lagerfedern auf, die sich aus den Geometrie- und Materialeigenschaften der Wand ergeben. Die Werte werden in das Register 'Basis' übergeben.

Rozměry podpory

Die Geometrie des Lagers wird für die Ermittlung der Lasteinleitungsfläche beim Durchstanznachweis benötigt. Dieses Register ist daher nur zugänglich, wenn das Add-On Betonbemessung aktiviert ist.

Geben Sie die 'Wandbreite' an, sodass die gelagerte Fläche bestimmt werden kann.

Informace

Wenn Sie die Steifigkeit mittels fiktiver Wand beschreiben, erübrigt sich die Definition der Lagerabmessungen.

Částečná účinnost

Die Teilweise Wirkung einer Lagerkomponente ist als nichtlineare Eigenschaft des Lagers verfügbar (siehe Bild Lagernichtlinearität auswählen).

Legen Sie die Wirkung des Lagers für den 'Negativen Bereich' sowie für den 'Positiven Bereich' fest. Die Vorzeichenregelung ist im Abschnitt Ausfall erläutert. In der 'Typ'-Liste stehen verschiedene Kriterien für die Wirksamkeit des Lagers zur Auswahl.

  • Vollständig: Die Komponente der Lagerung ist voll wirksam.
  • Fest ab Lagerverschiebung/Lagerverdrehung: Die Steifigkeit der Weg- oder Drehfeder ist nur bis zu einer bestimmten Verschiebung oder Verdrehung wirksam. Bei einer Überschreitung wird ein festes Lager bzw. eine Einspannung wirksam.
  • Reißen ab Lagerkraft/Lagermoment: Das Lager ist nur bis zu einer bestimmten Kraft bzw. einem bestimmten Moment wirksam. Bei einer Überschreitung fällt das Lager aus.
  • Fließen ab Lagerkraft/Lagermoment: Das Lager ist nur bis zu einer bestimmten Kraft bzw. einem bestimmten Moment wirksam. Bei einer Überschreitung erhöhen sich die Dehnungen, jedoch nicht mehr die Spannungen.
  • Ausfall: Die Komponente der Lagerung ist nicht wirksam.

Die meisten Lagerungstypen sind mit einem 'Schlupf' kombinierbar, wodurch das Lager erst nach einer bestimmten Verschiebung oder Verdrehung wirksam wird.

Diagram

Das Diagramm einer Lagerkomponente ist als nichtlineare Eigenschaft des Lagers verfügbar (siehe Bild Lagernichtlinearität auswählen).

Informace

Wenn das Lager unterschiedliche Eigenschaften im negativen und positiven Bereich aufweist, deaktivieren Sie das Kontrollfeld Symmetrisch.

Legen Sie in der Spalte 'Verschiebung' bzw. 'Verdrehung' die Anzahl der Definitionspunkte des Arbeitsdiagramms mit den entsprechenden Werten fest. In der Spalte 'Kraft' bzw. 'Verdrehung' können Sie dann die Abszissenwerte der Verschiebungen bzw. Verdrehungen mit den Lagerkräften bzw. -momenten zuweisen.

Tip

Mit der Schaltfläche Import souboru Excel können Sie das Diagramm aus einer Exceltabelle importieren. Falls die Reihenfolge der Definitionspunkte nicht korrekt ist, können Sie die Einträge mit der Schaltfläche Kompletovat .

Pro 'začátek diagramu' a 'konec diagramu' jsou k dispozici následující kritéria:

  • Reißen: Das Lager ist nur bis zum Maximalwert der Kraft bzw. des Moments wirksam. Bei einer Überschreitung fällt das Lager aus.
  • Tečení: Das Lager ist nur bis zum Maximalwert der Kraft bzw. des Moments wirksam. Bei einer Überschreitung erhöhen sich die Dehnungen, jedoch nicht mehr die Spannungen.
  • Kontinuierlich: Jenseits des Definitionsbereichs wird die Federkonstante des letzten Schritts angesetzt.
  • Anschlag: Die zulässige Verformung wird auf den Maximalwert der Verschiebung bzw. Verdrehung beschränkt. Bei einer Überschreitung wird ein festes Lager bzw. eine Einspannung wirksam.

Tření

In der Liste 'Nichtlinearität' stehen zwei Möglichkeiten zur Auswahl, um die Reibung des translatorischen Lagers in Abhängigkeit von einer anderen Lagerkomponente zu definieren (siehe Bild Lagernichtlinearität auswählen).

Die übertragenen Lagerkräfte werden in Beziehung gesetzt zu den Normalkräften, die in eine andere Richtung wirken. Es besteht folgender Zusammenhang zwischen Lagerkraft und Reibungskraft:

Nadřazená kapitola